HOME   LIST
‹–   –›

Flux Rope in 2024

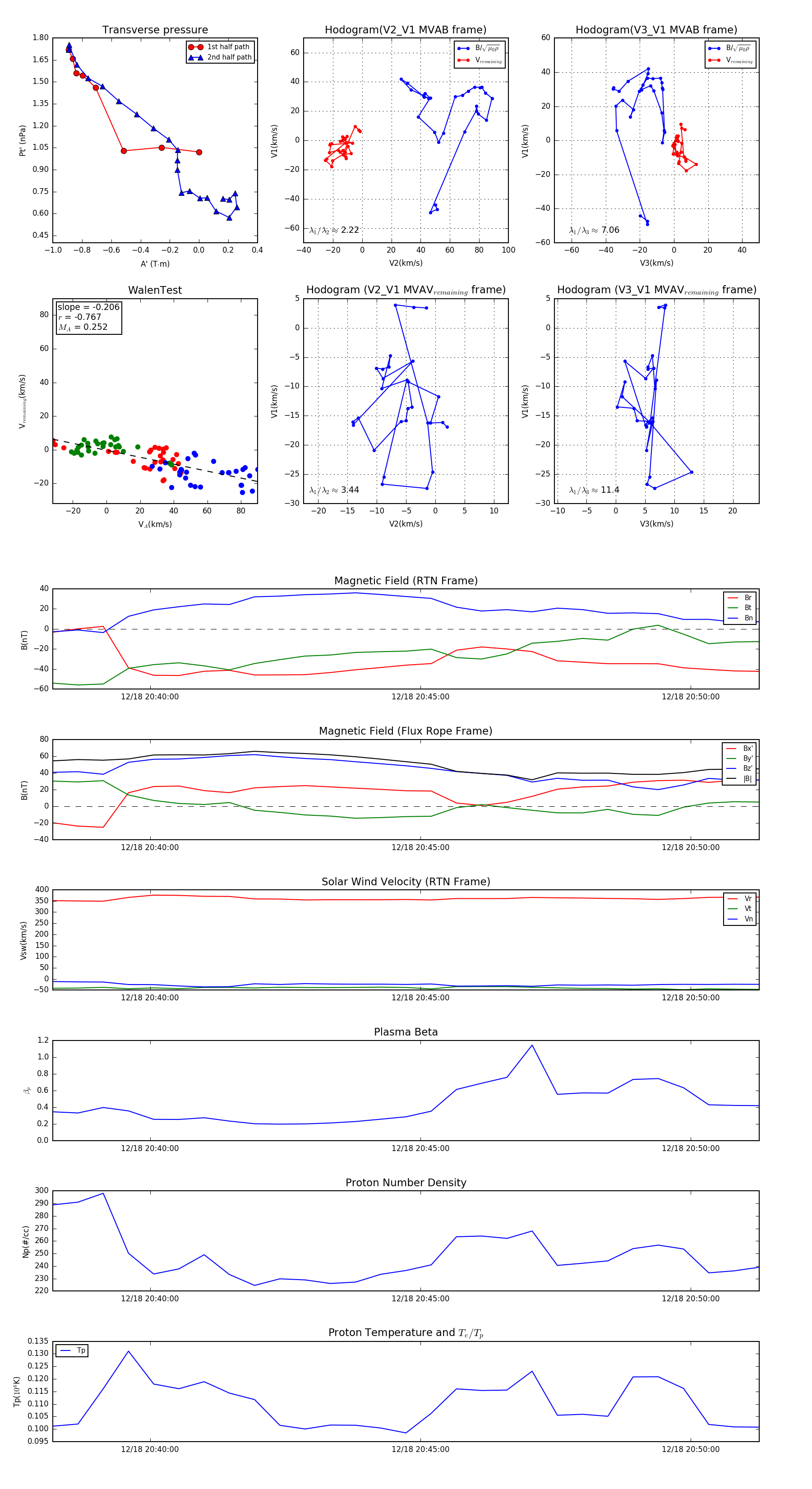
Flux Rope Event 2024-12-18 20:38:12 ~ 2024-12-18 20:51:16 (785 seconds)


plot