HOME   LIST
‹–   –›

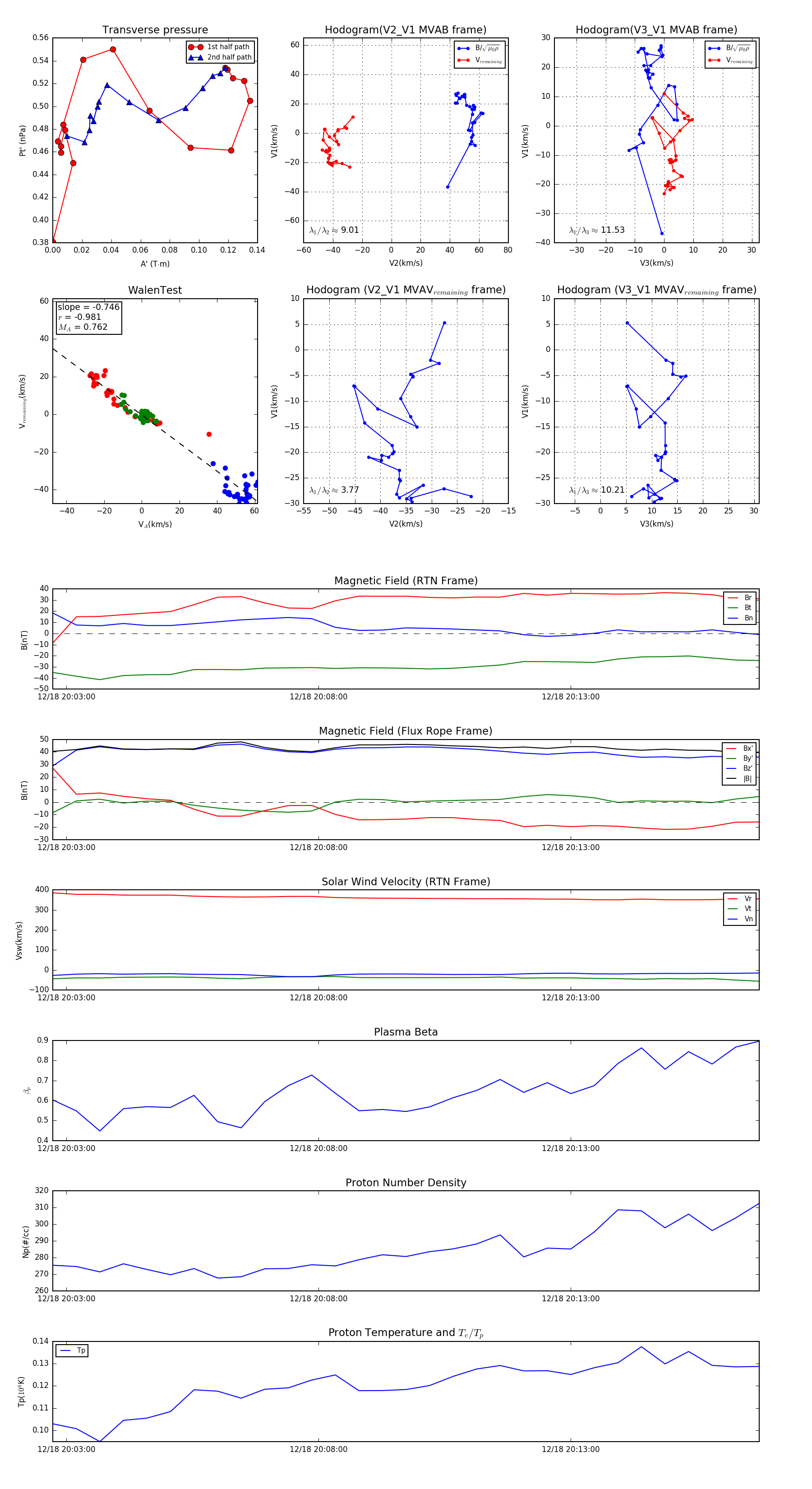
Flux Rope in 2024

Flux Rope Event 2024-12-18 20:02:44 ~ 2024-12-18 20:16:44 (841 seconds)


plot