HOME   LIST
‹–   –›

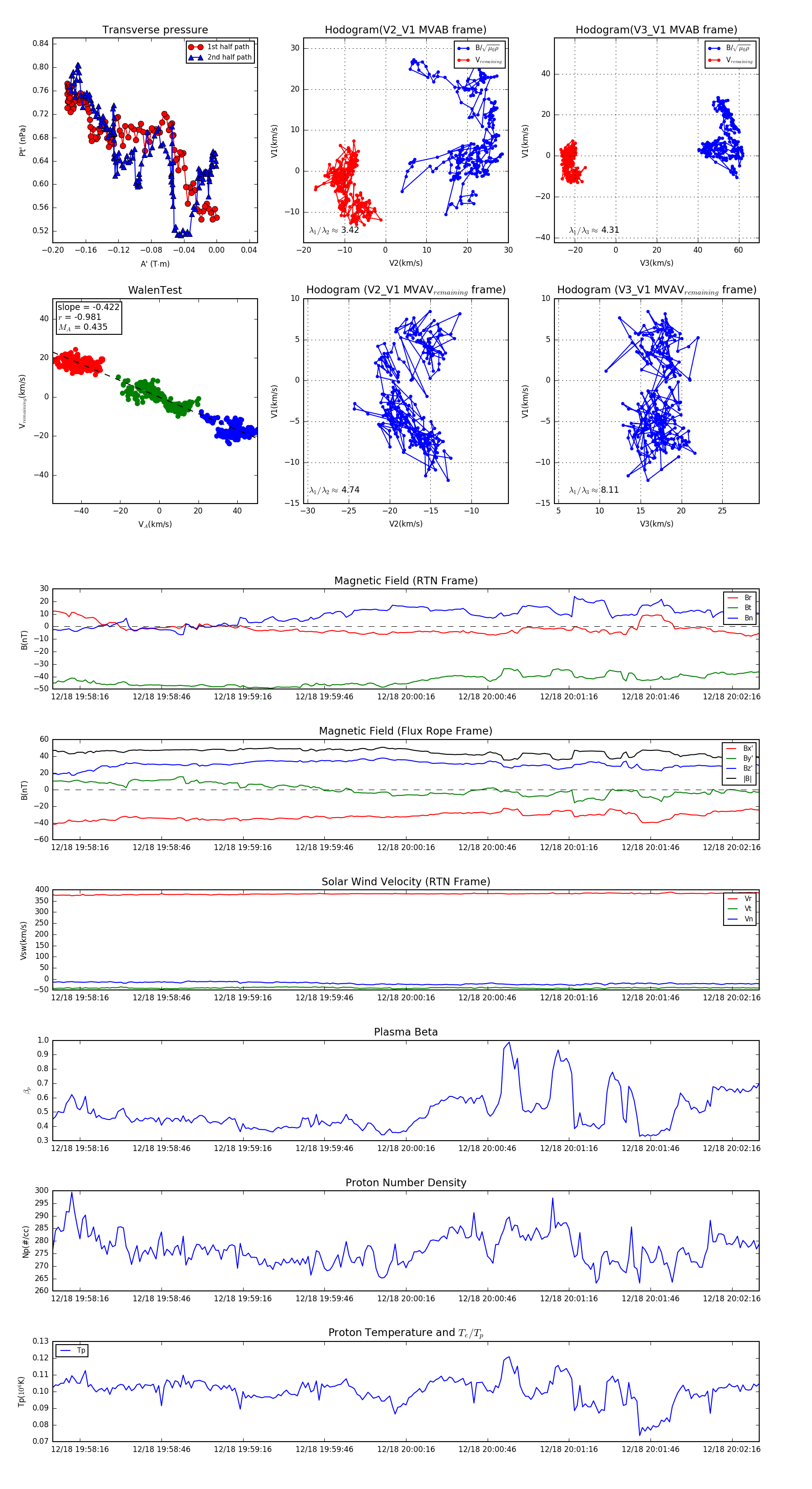
Flux Rope in 2024

Flux Rope Event 2024-12-18 19:58:06 ~ 2024-12-18 20:02:26 (261 seconds)


plot