HOME   LIST
‹–   –›

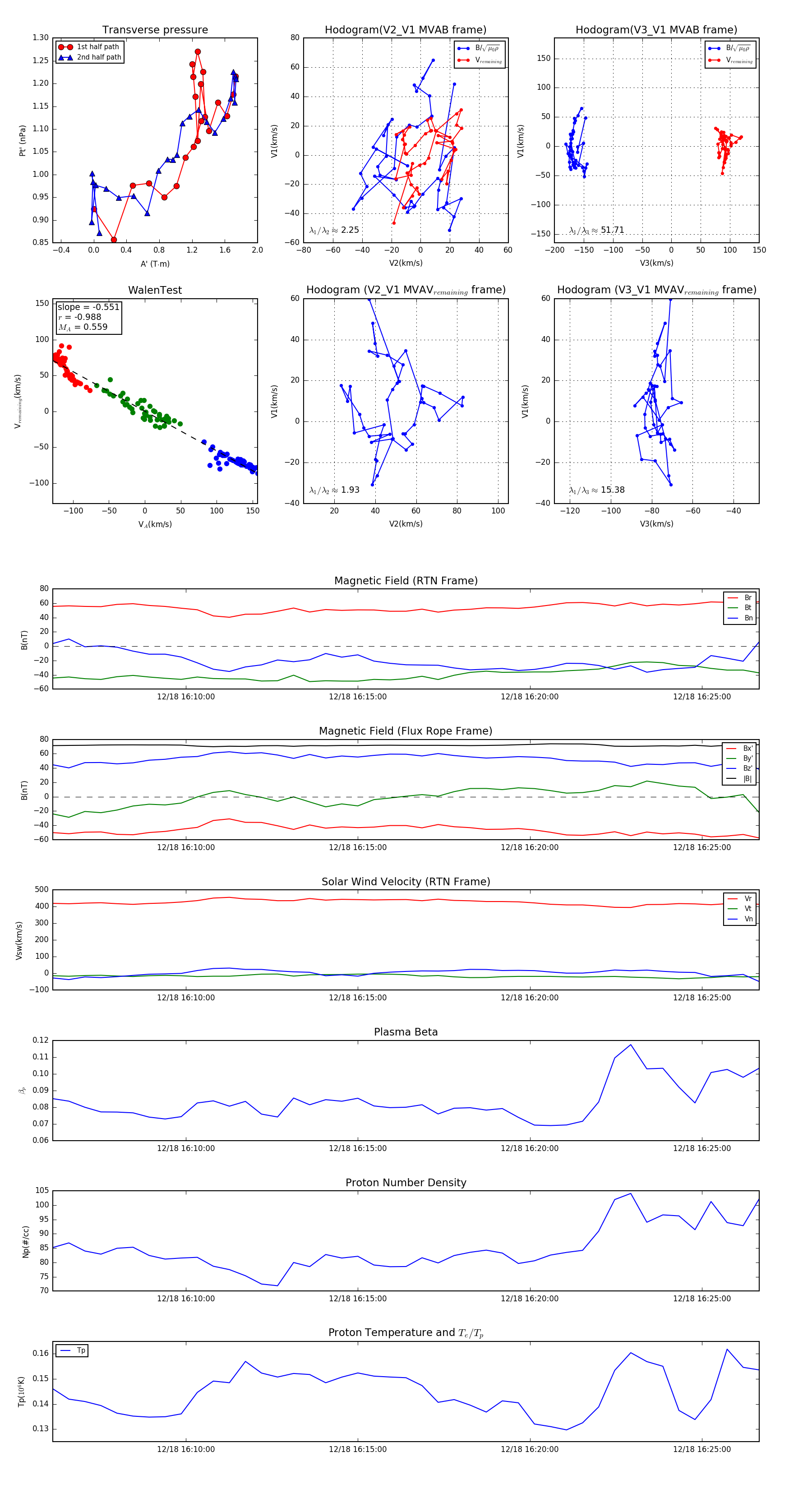
Flux Rope in 2024

Flux Rope Event 2024-12-18 16:06:08 ~ 2024-12-18 16:26:40 (1233 seconds)


plot