HOME   LIST
‹–   –›

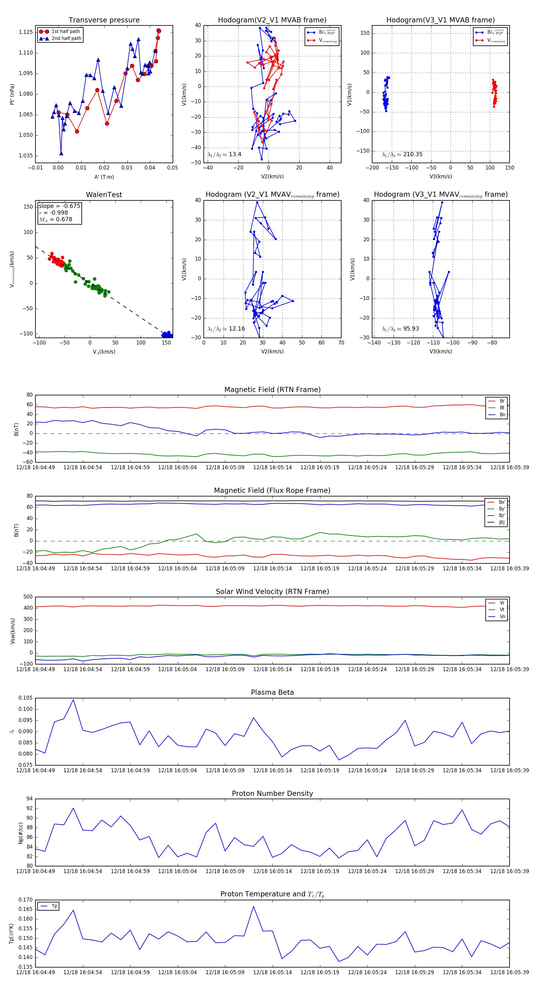
Flux Rope in 2024

Flux Rope Event 2024-12-18 16:04:49 ~ 2024-12-18 16:05:39 (51 seconds)


plot