HOME   LIST
‹–   –›

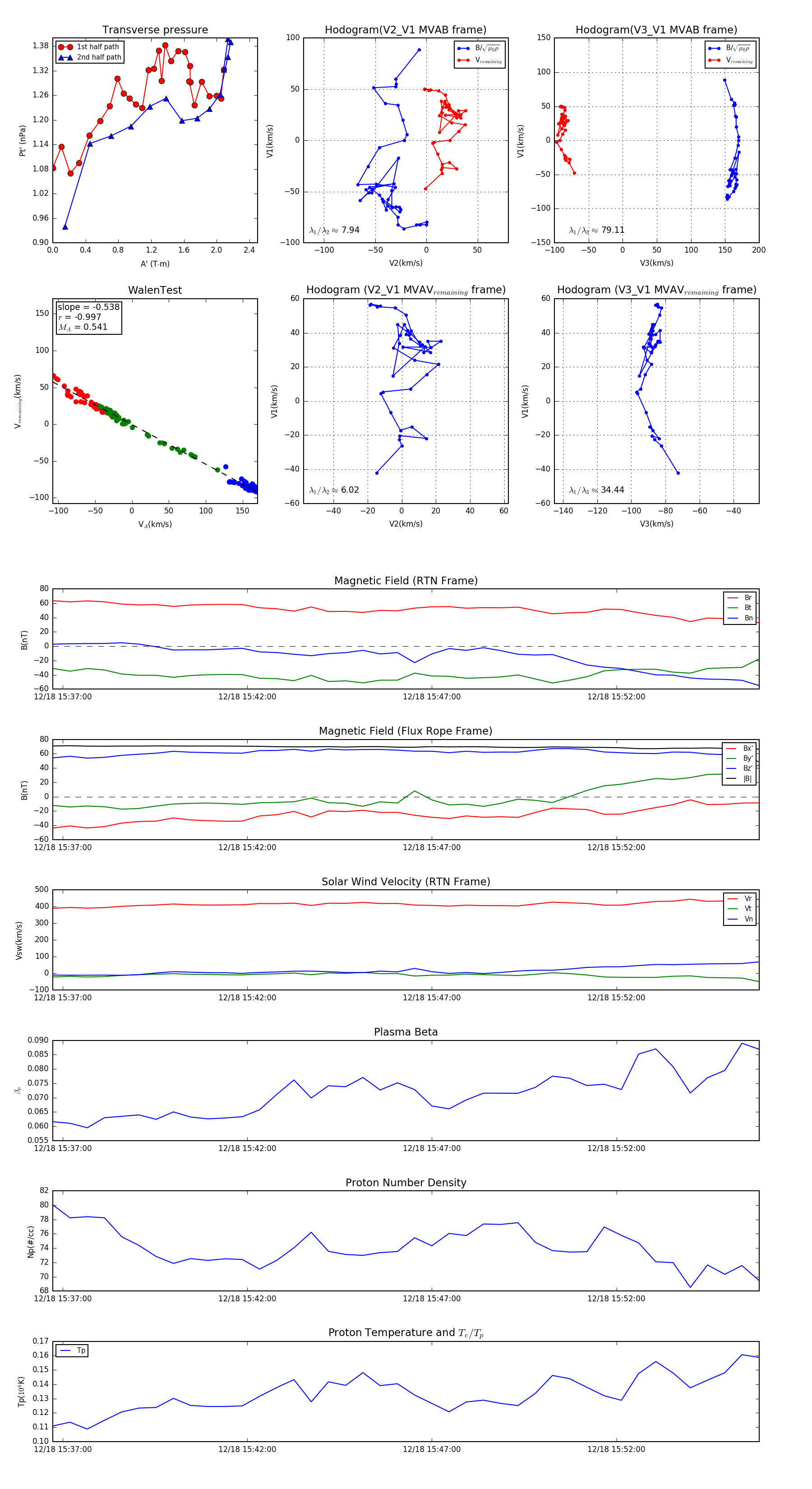
Flux Rope in 2024

Flux Rope Event 2024-12-18 15:36:44 ~ 2024-12-18 15:55:52 (1149 seconds)


plot