HOME   LIST
‹–   –›

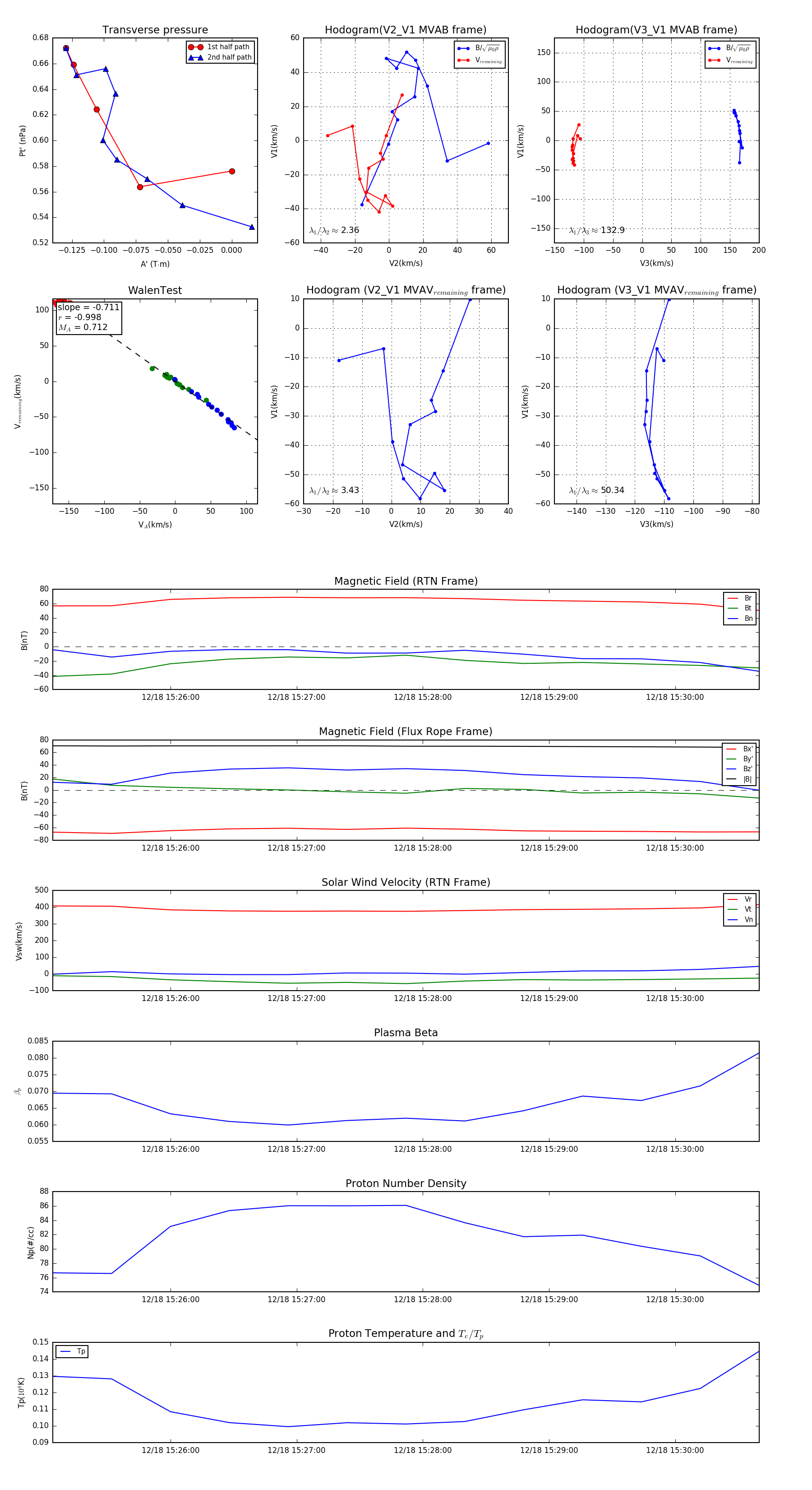
Flux Rope in 2024

Flux Rope Event 2024-12-18 15:25:04 ~ 2024-12-18 15:30:40 (337 seconds)


plot