HOME   LIST
‹–   –›

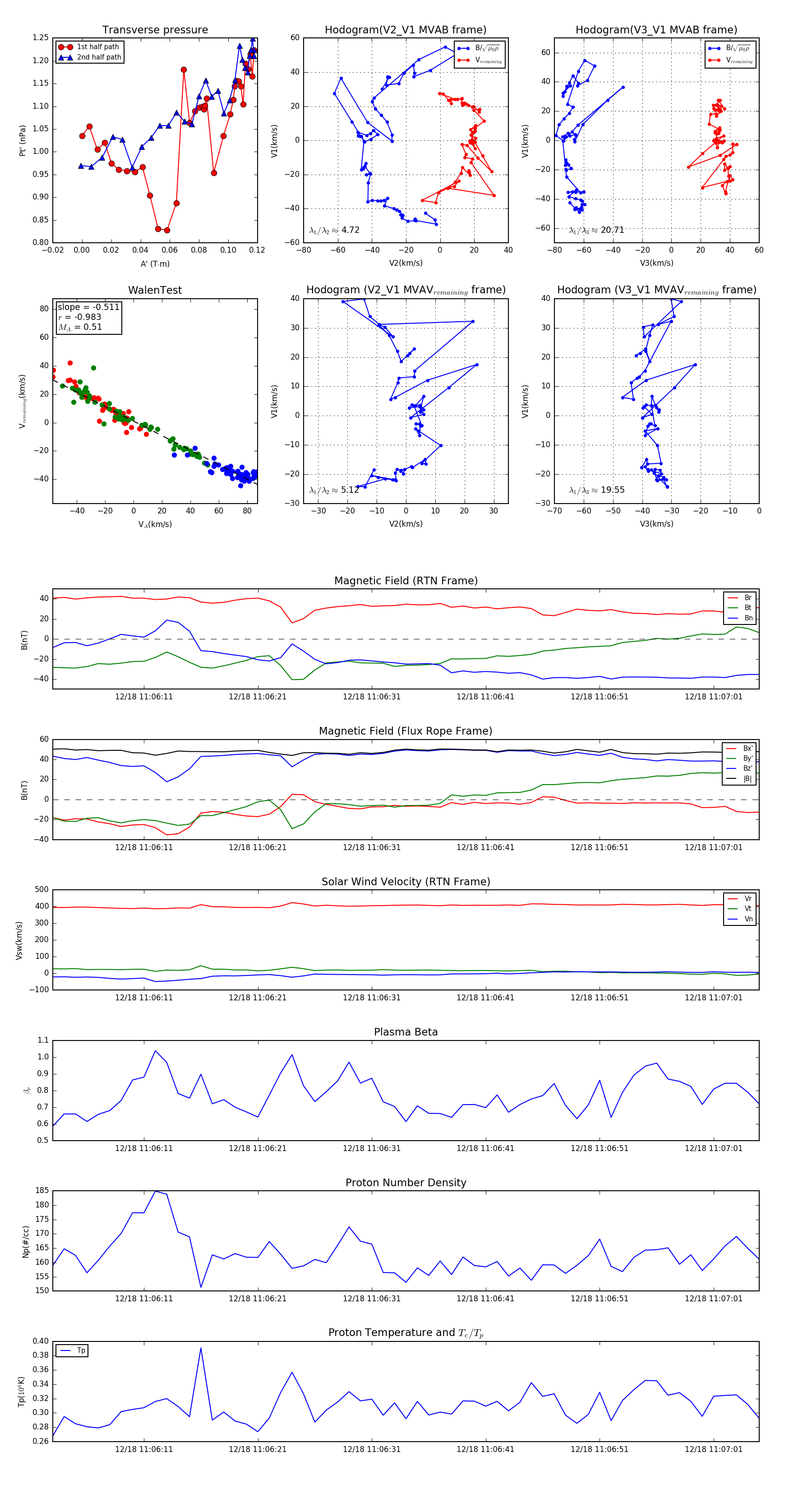
Flux Rope in 2024

Flux Rope Event 2024-12-18 11:06:03 ~ 2024-12-18 11:07:05 (63 seconds)


plot