HOME   LIST
‹–   –›

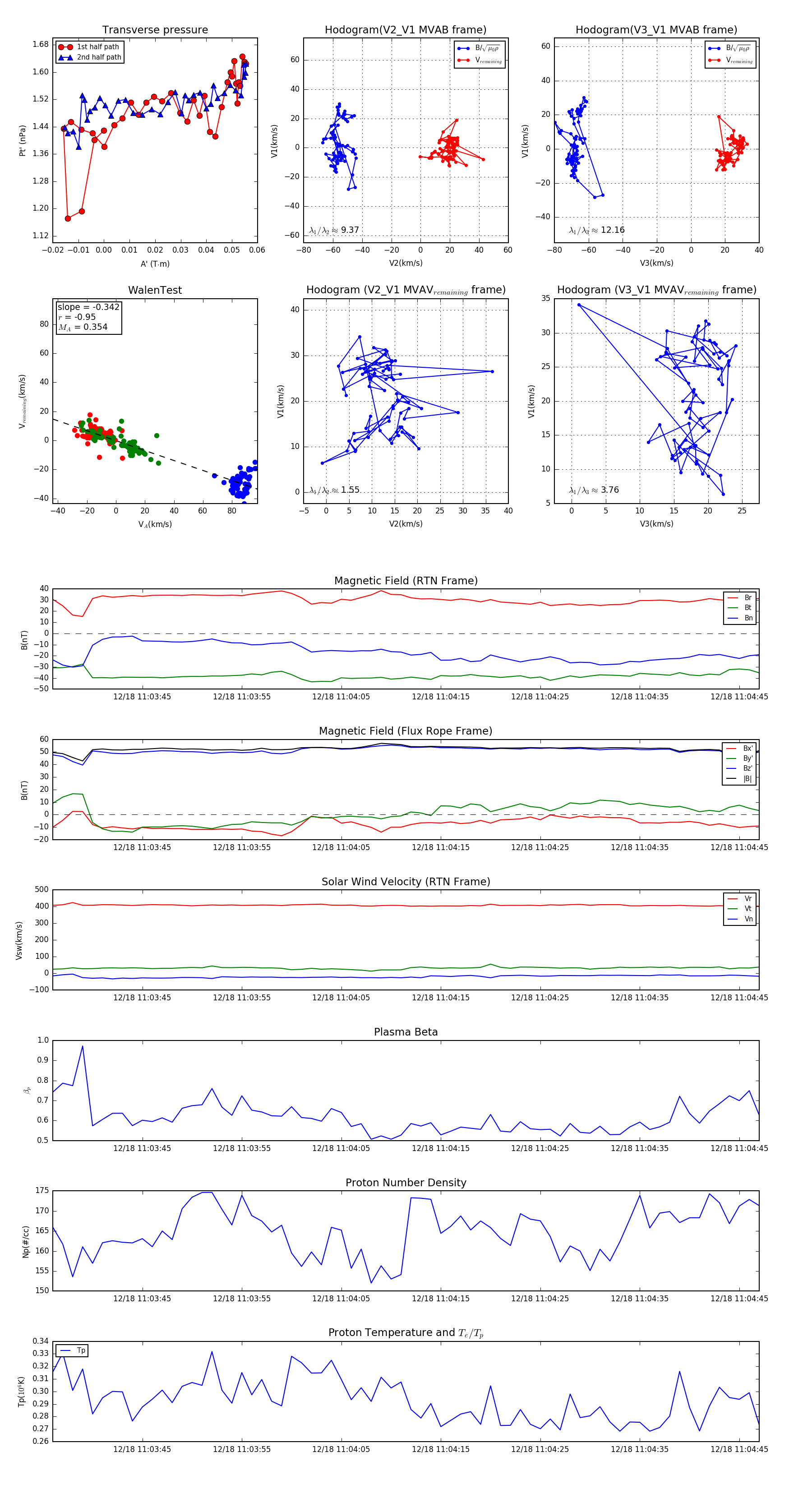
Flux Rope in 2024

Flux Rope Event 2024-12-18 11:03:36 ~ 2024-12-18 11:04:47 (72 seconds)


plot