HOME   LIST
‹–   –›

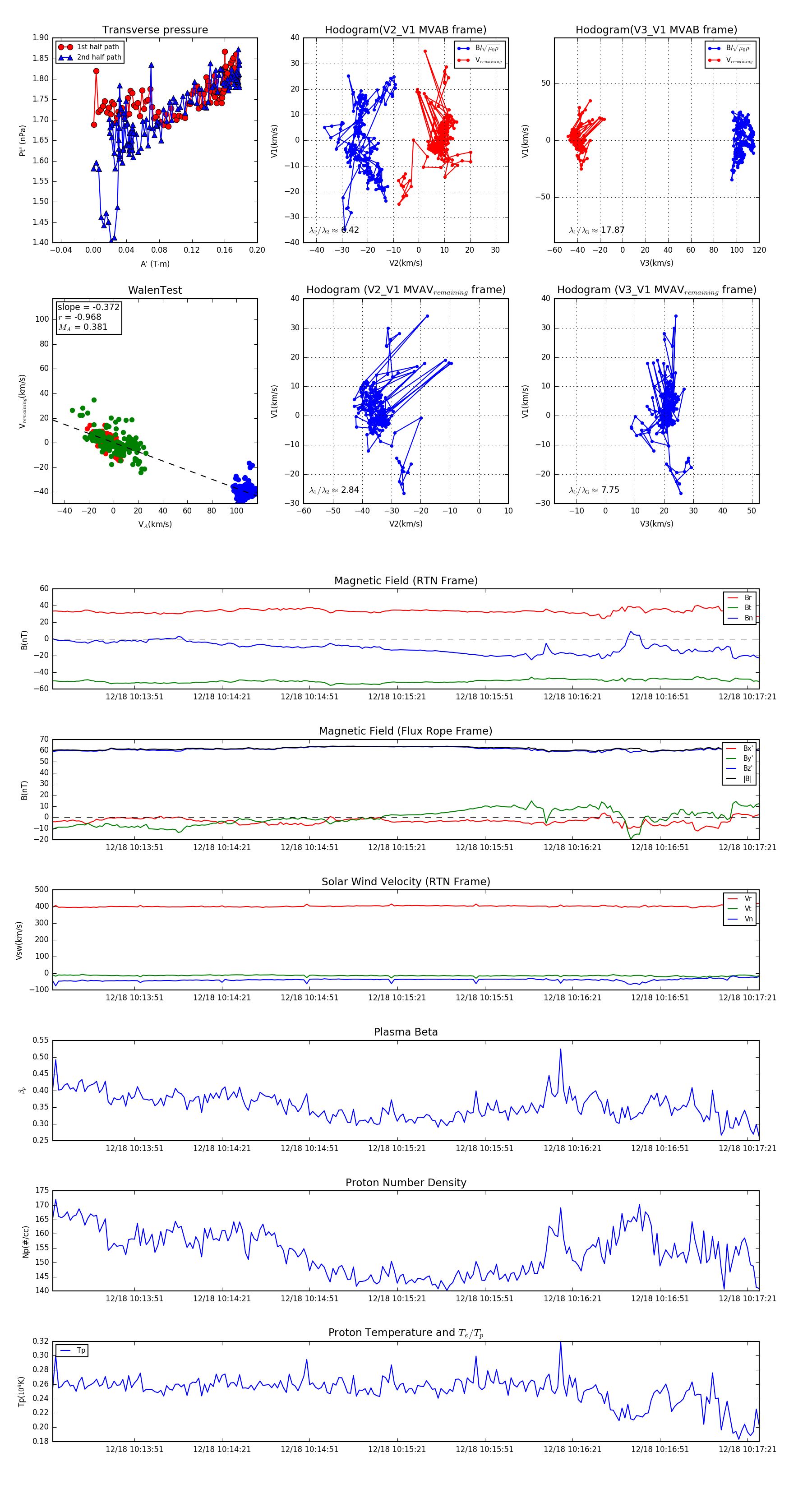
Flux Rope in 2024

Flux Rope Event 2024-12-18 10:13:23 ~ 2024-12-18 10:17:25 (243 seconds)


plot