HOME   LIST
‹–   –›

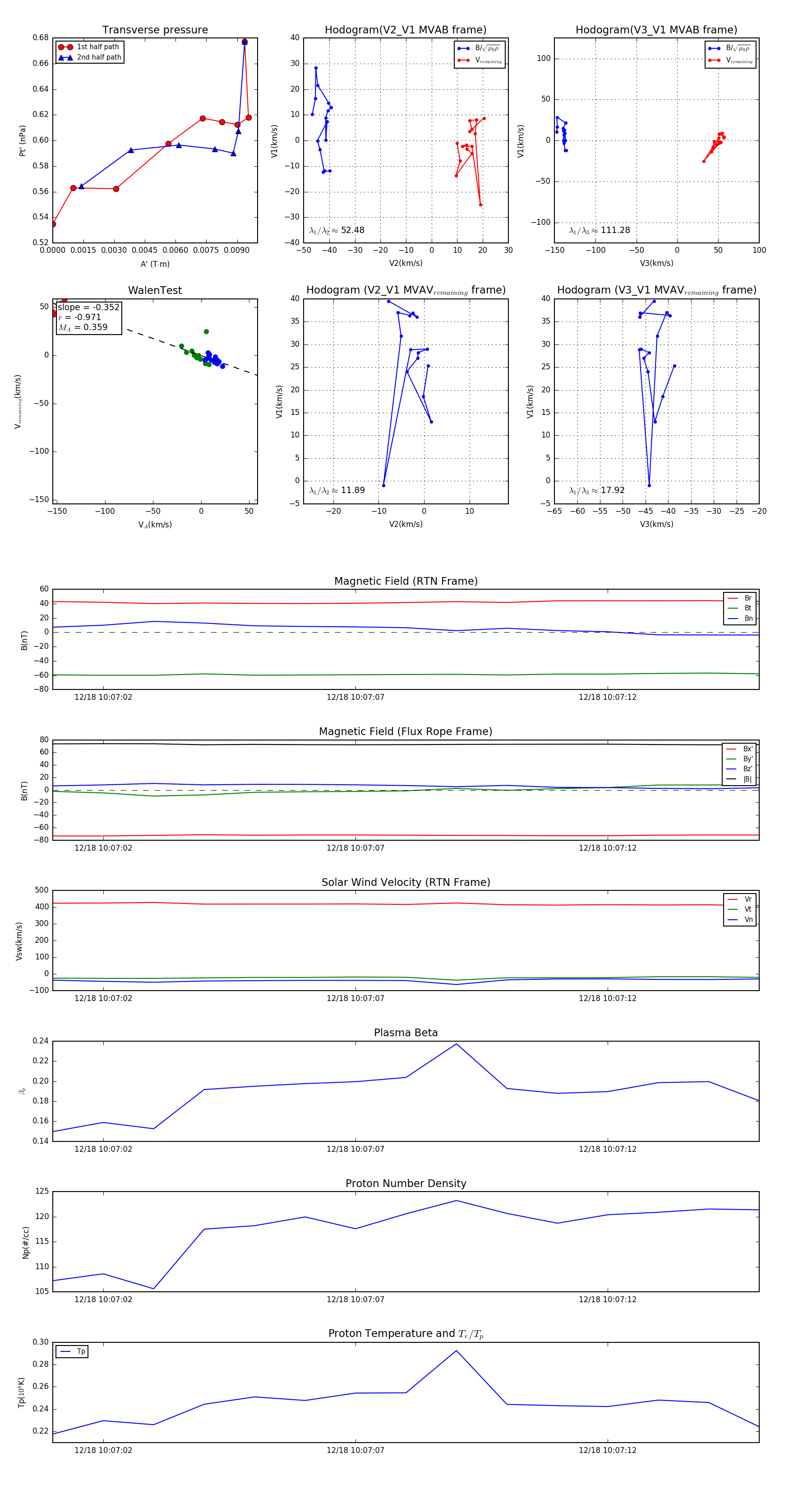
Flux Rope in 2024

Flux Rope Event 2024-12-18 10:07:01 ~ 2024-12-18 10:07:15 (15 seconds)


plot