HOME   LIST
‹–   –›

Flux Rope in 2024

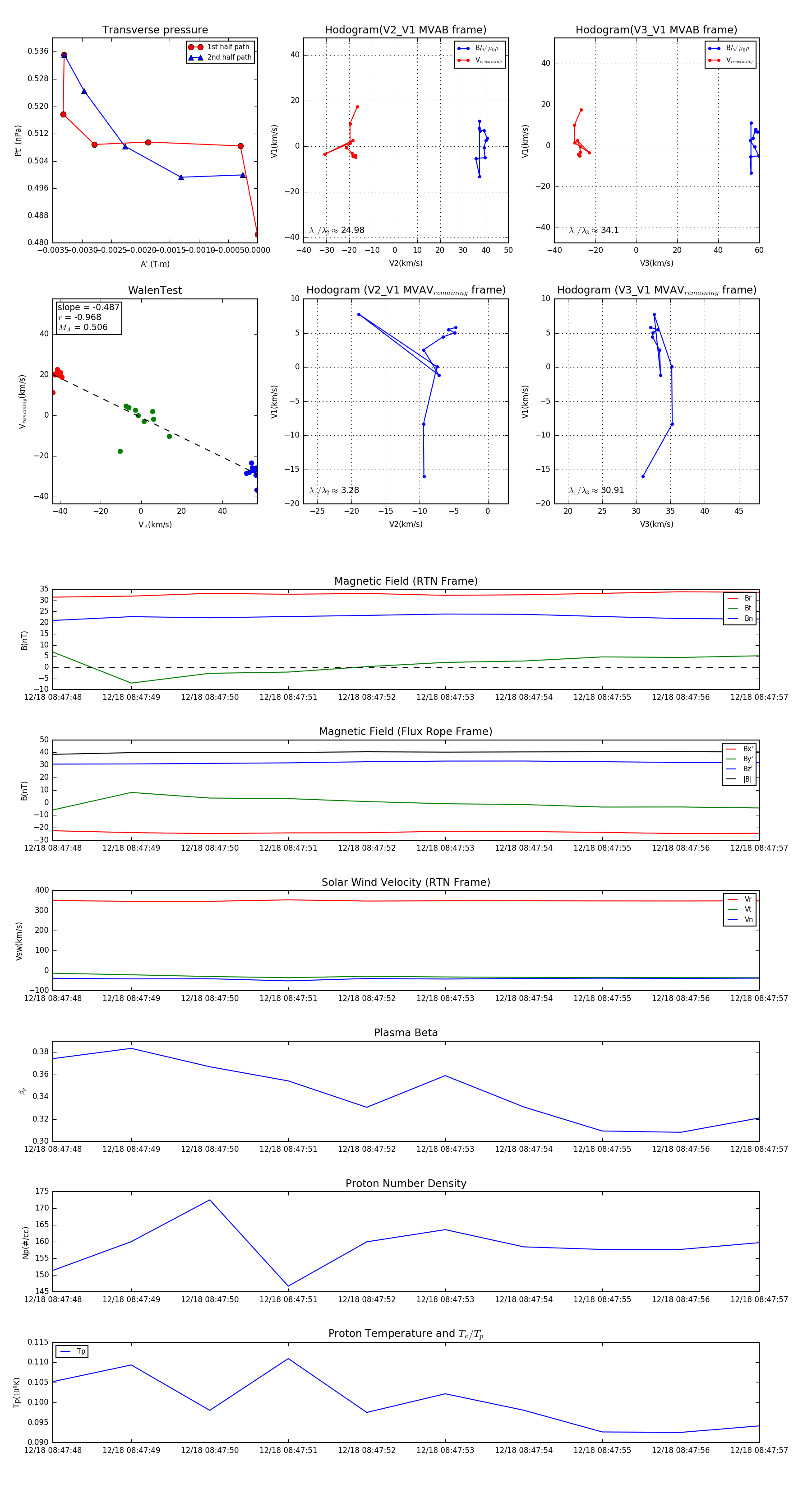
Flux Rope Event 2024-12-18 08:47:48 ~ 2024-12-18 08:47:57 (10 seconds)


plot