HOME   LIST
‹–   –›

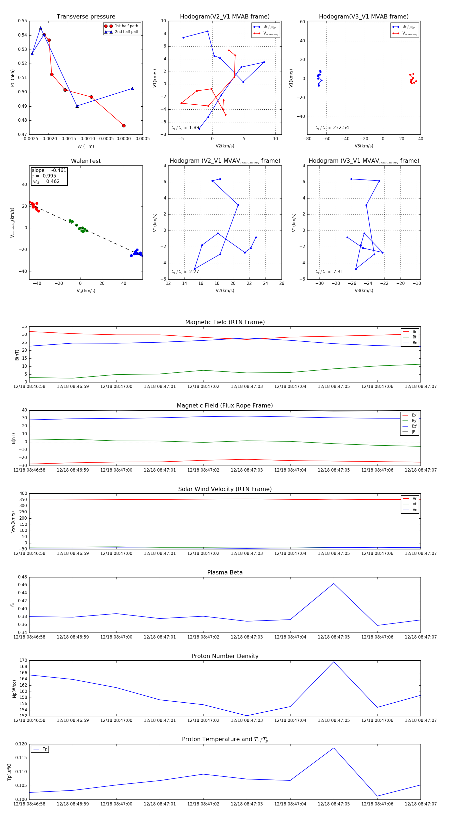
Flux Rope in 2024

Flux Rope Event 2024-12-18 08:46:58 ~ 2024-12-18 08:47:07 (10 seconds)


plot