HOME   LIST
‹–   –›

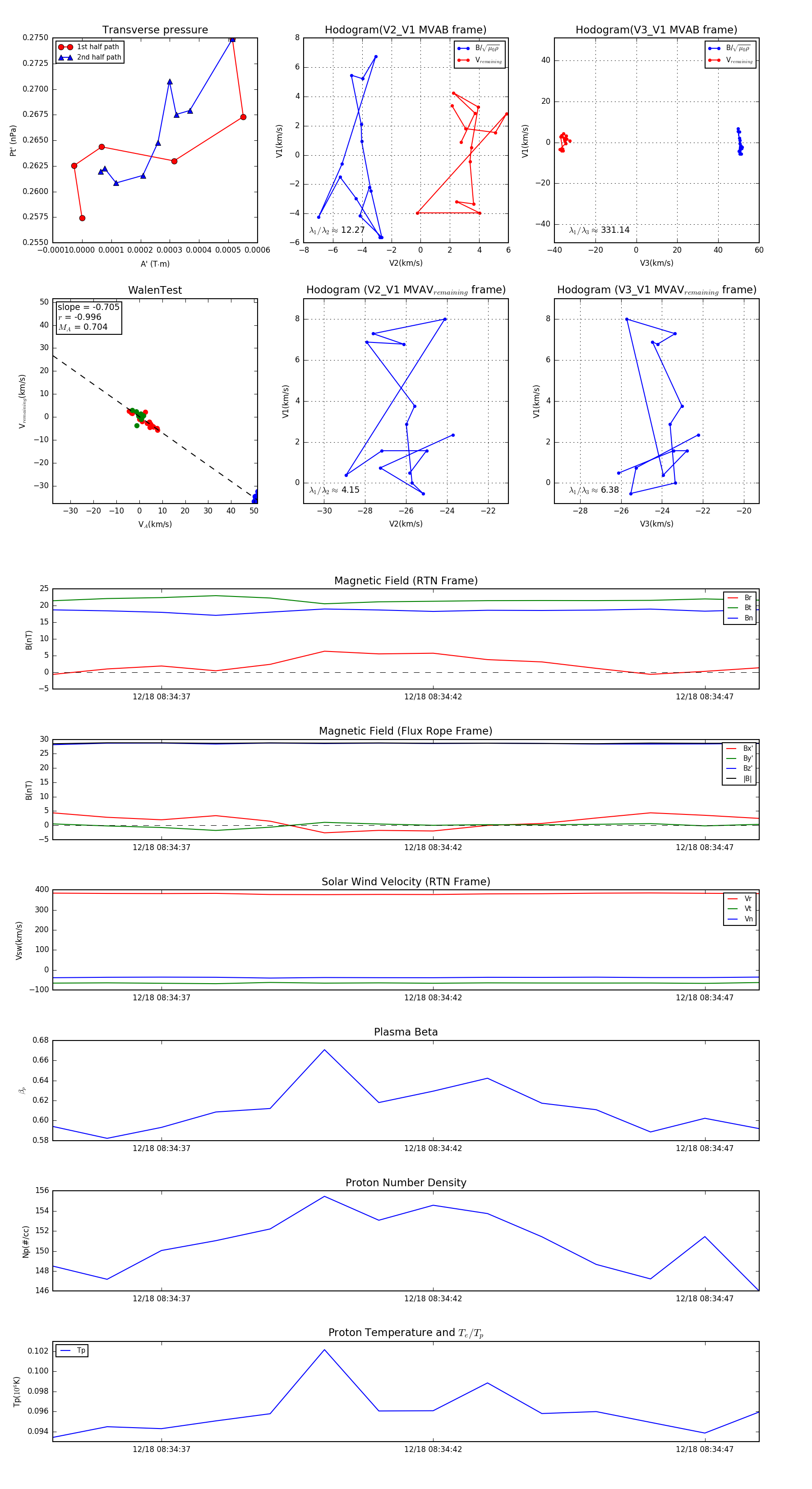
Flux Rope in 2024

Flux Rope Event 2024-12-18 08:34:35 ~ 2024-12-18 08:34:48 (14 seconds)


plot