HOME   LIST
‹–   –›

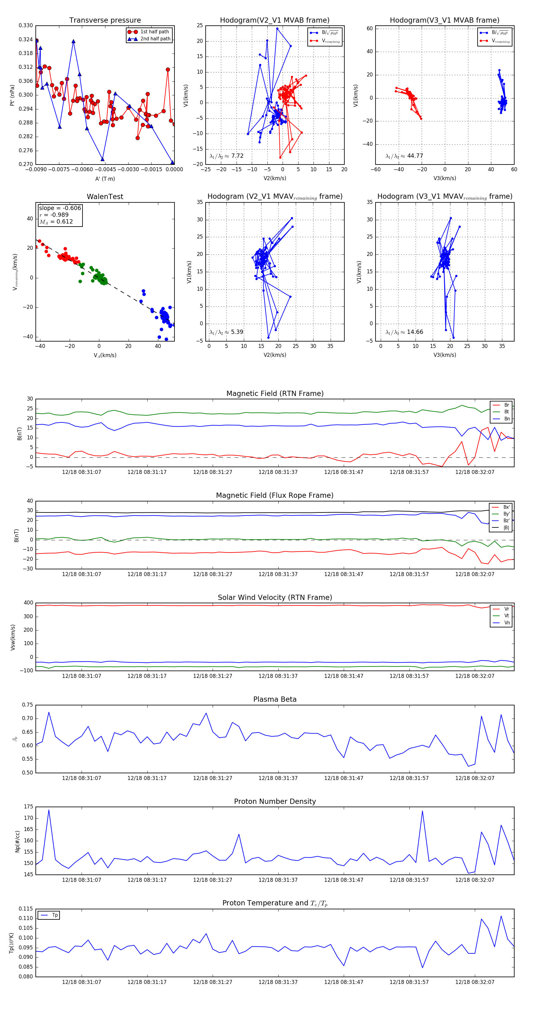
Flux Rope in 2024

Flux Rope Event 2024-12-18 08:31:00 ~ 2024-12-18 08:32:13 (74 seconds)


plot