HOME   LIST
‹–   –›

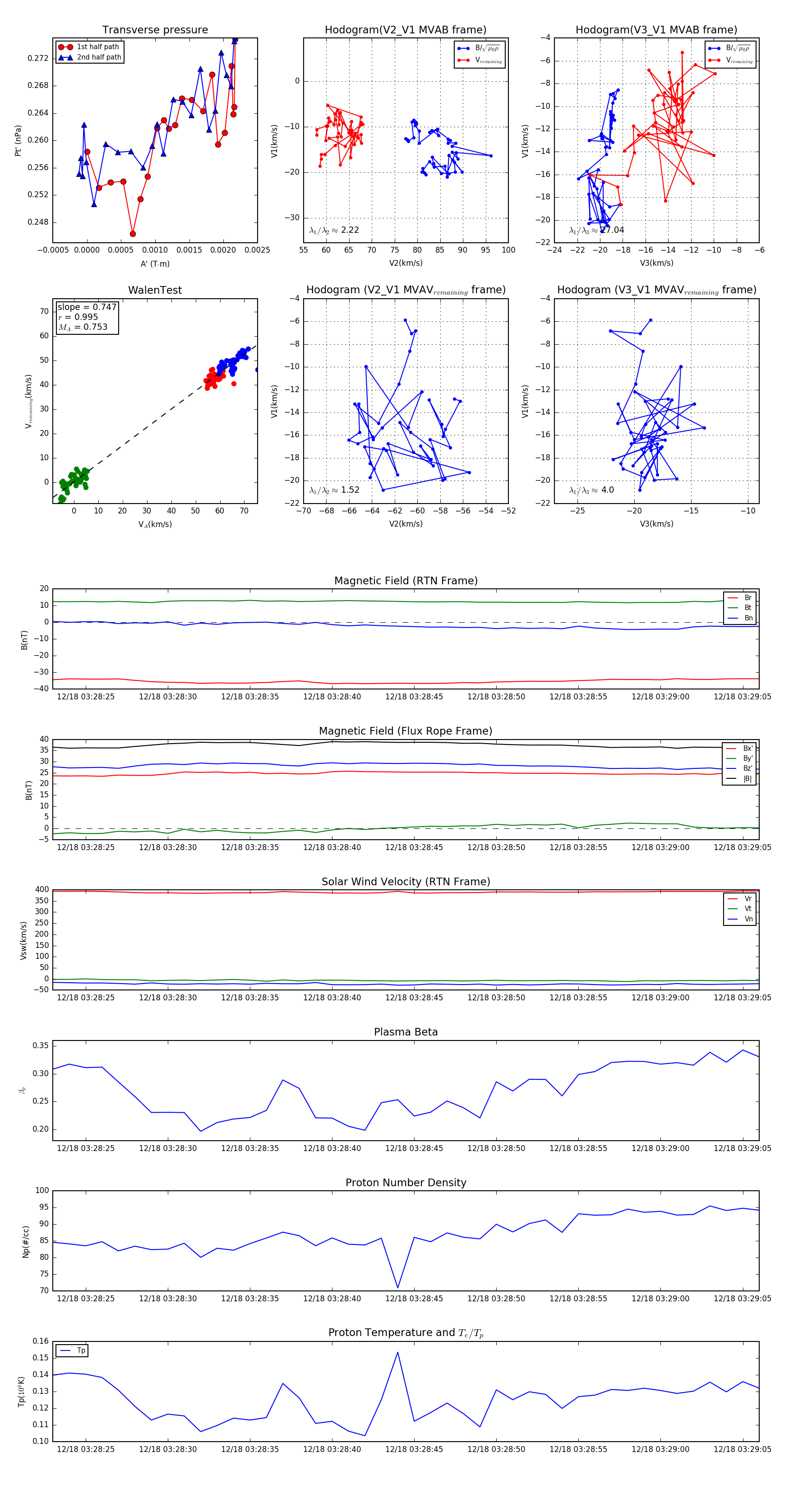
Flux Rope in 2024

Flux Rope Event 2024-12-18 03:28:23 ~ 2024-12-18 03:29:06 (44 seconds)


plot