HOME   LIST
‹–   –›

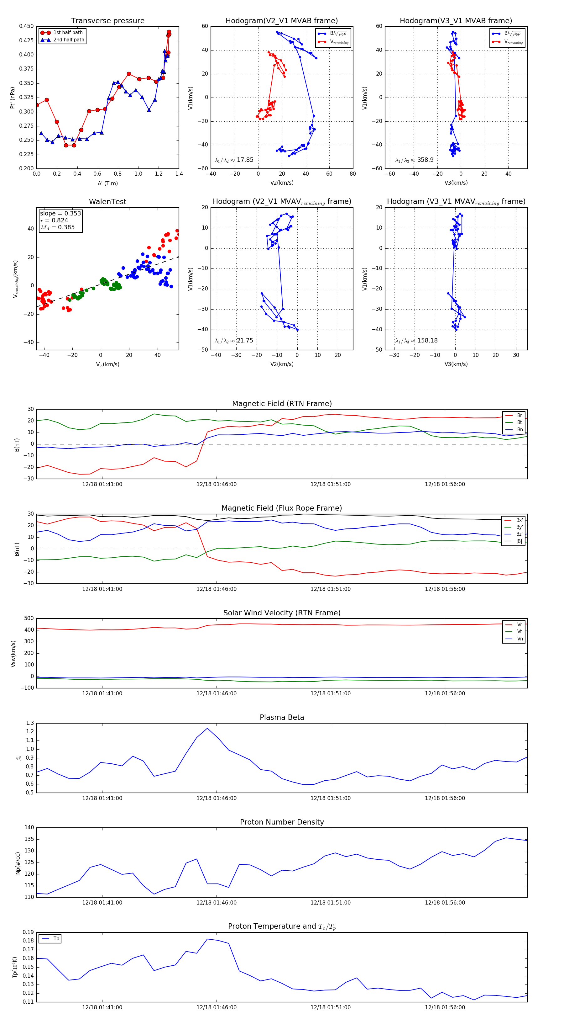
Flux Rope in 2024

Flux Rope Event 2024-12-18 01:38:08 ~ 2024-12-18 01:59:36 (1289 seconds)


plot