HOME   LIST
‹–   –›

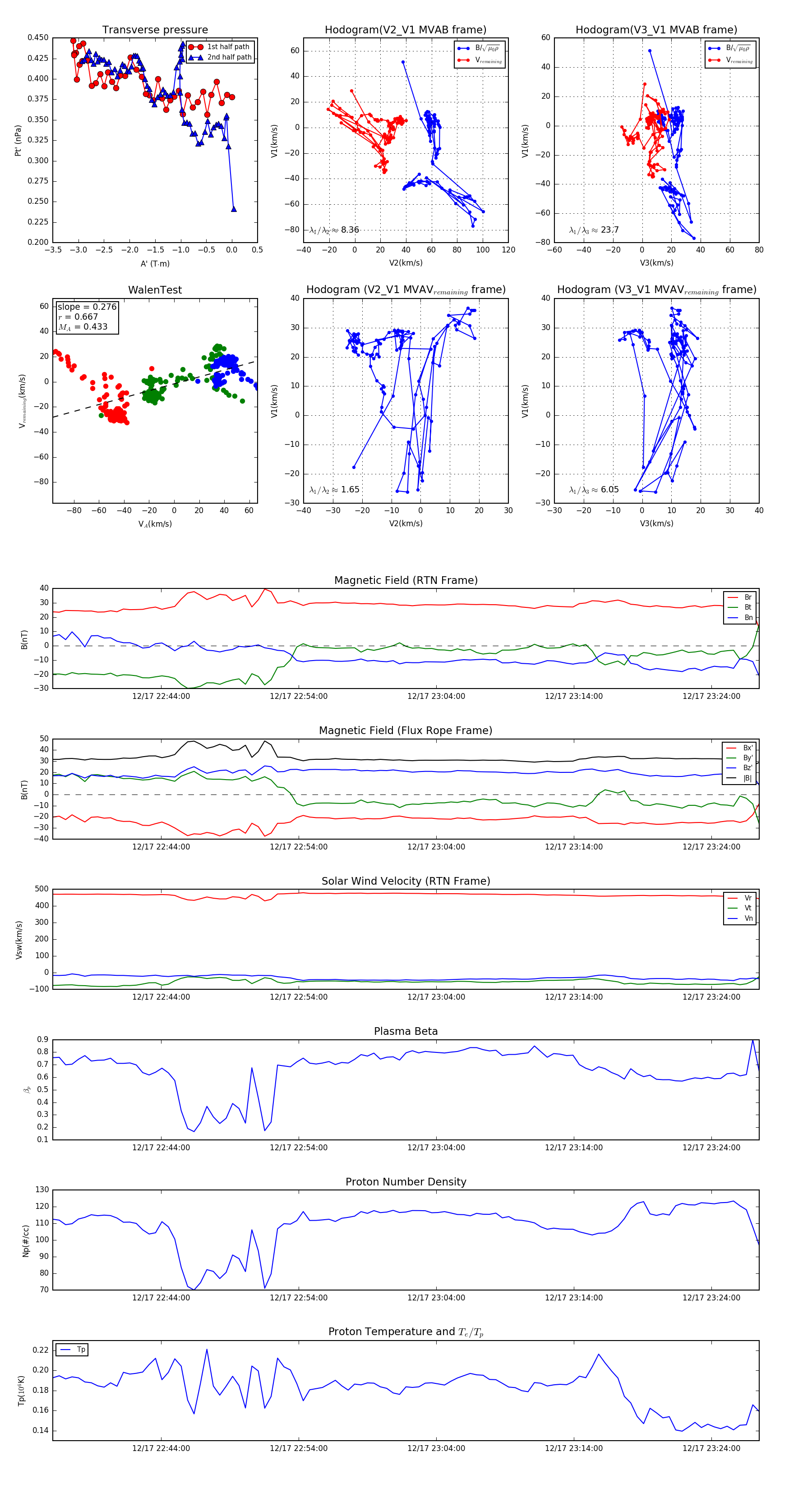
Flux Rope in 2024

Flux Rope Event 2024-12-17 22:36:08 ~ 2024-12-17 23:27:28 (3081 seconds)


plot