HOME   LIST
‹–   –›

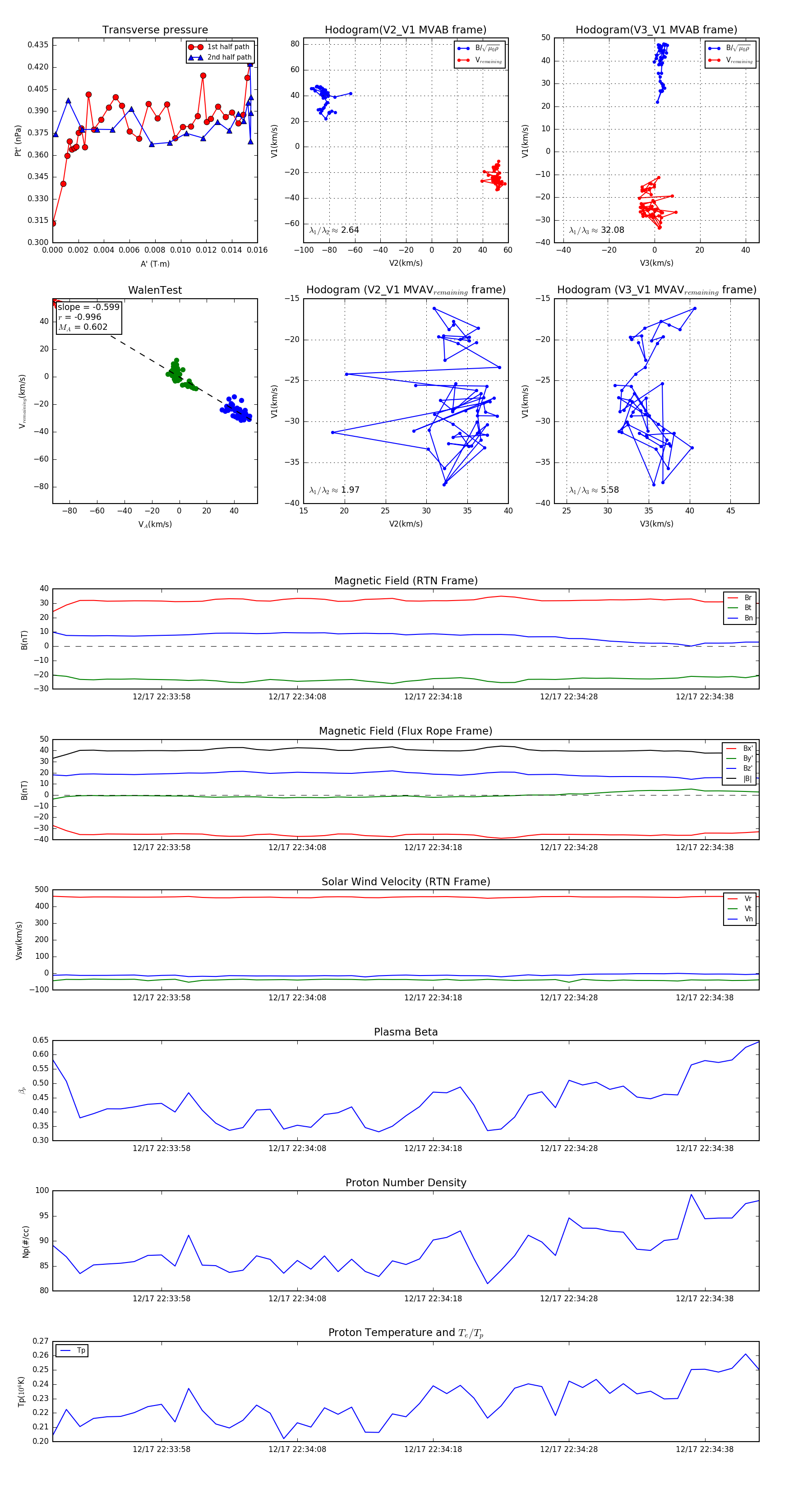
Flux Rope in 2024

Flux Rope Event 2024-12-17 22:33:50 ~ 2024-12-17 22:34:42 (53 seconds)


plot