HOME   LIST
‹–   –›

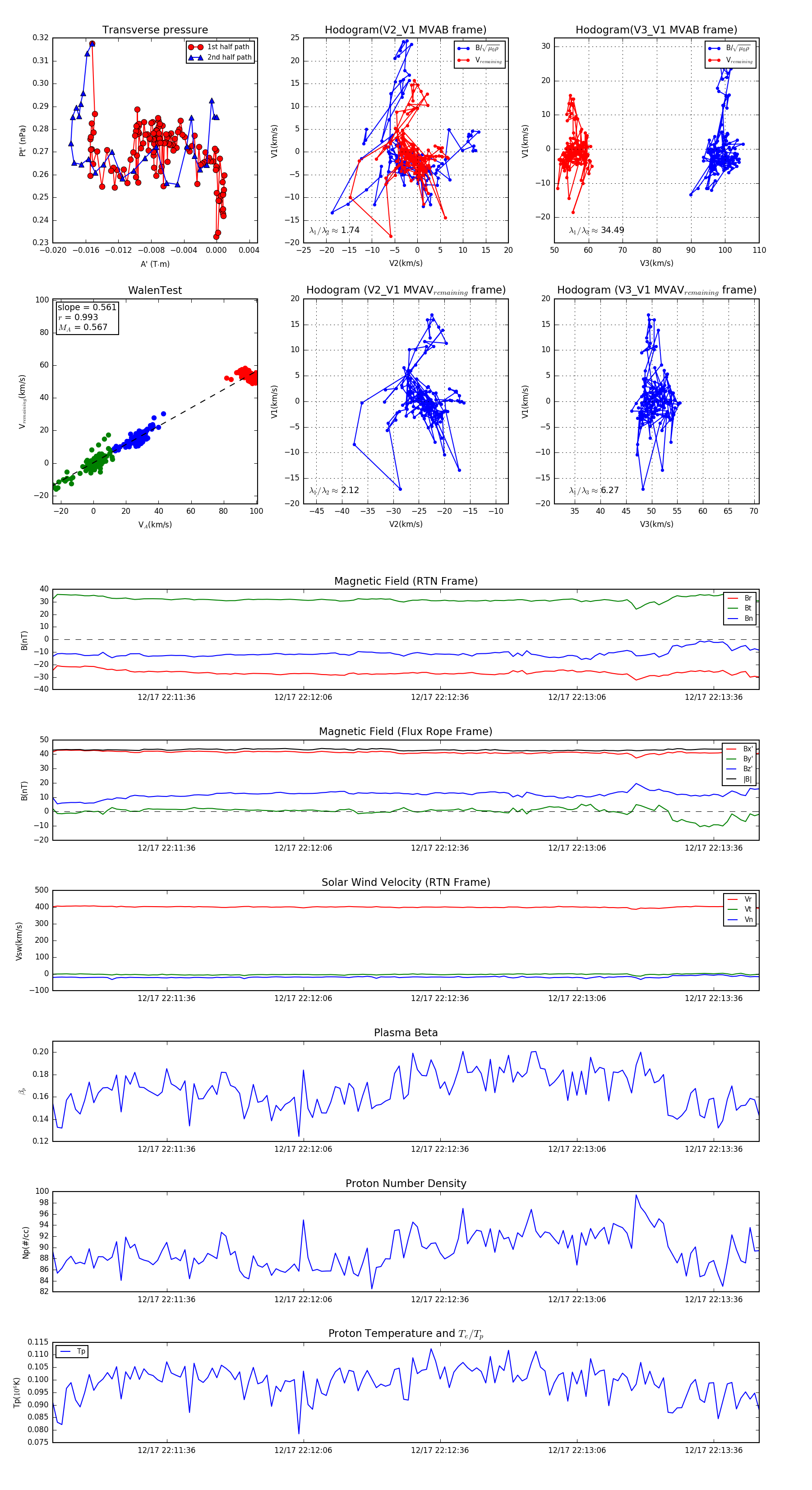
Flux Rope in 2024

Flux Rope Event 2024-12-17 22:11:11 ~ 2024-12-17 22:13:46 (156 seconds)


plot