HOME   LIST
‹–   –›

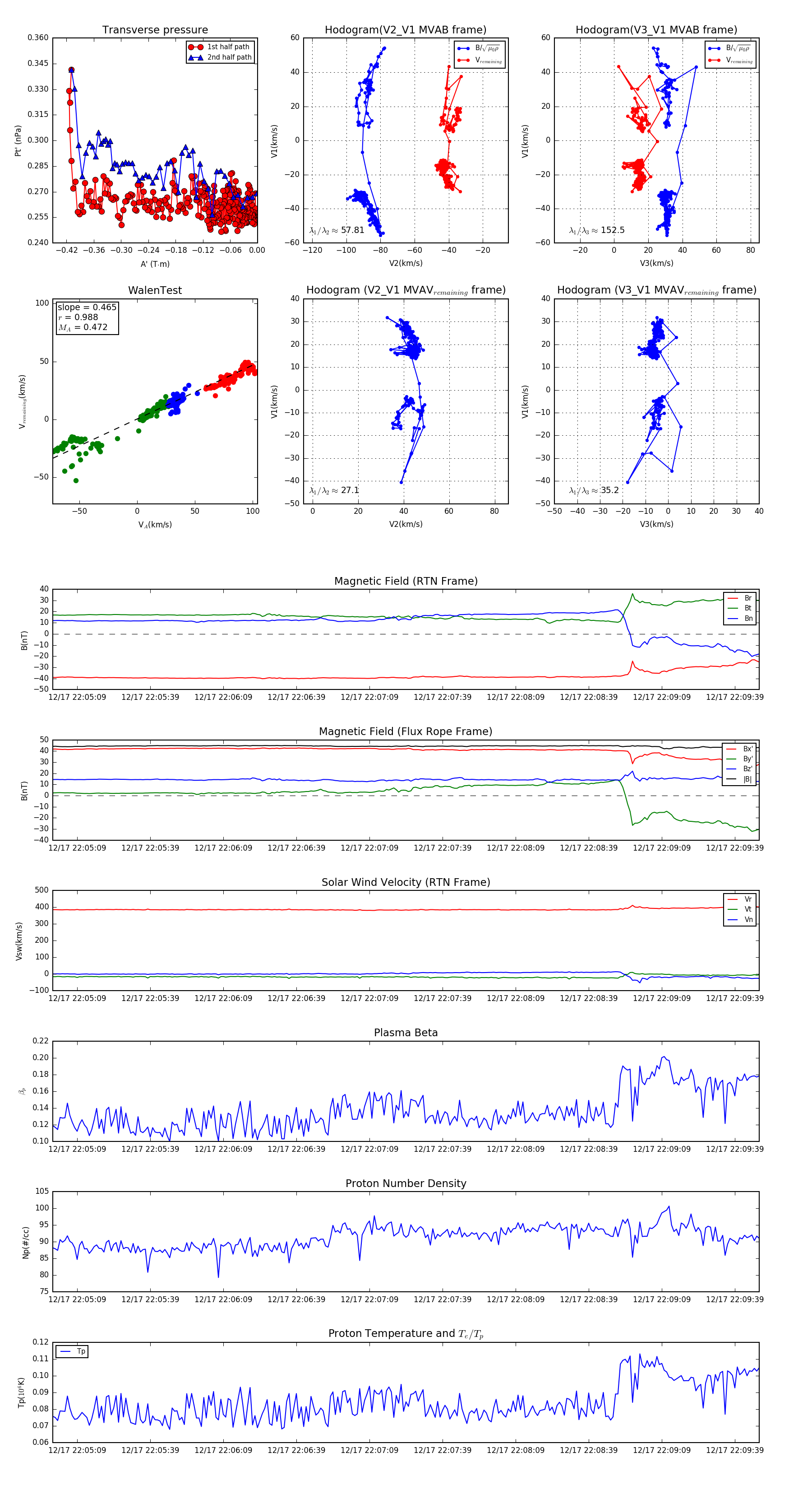
Flux Rope in 2024

Flux Rope Event 2024-12-17 22:04:59 ~ 2024-12-17 22:09:49 (291 seconds)


plot