HOME   LIST
‹–   –›

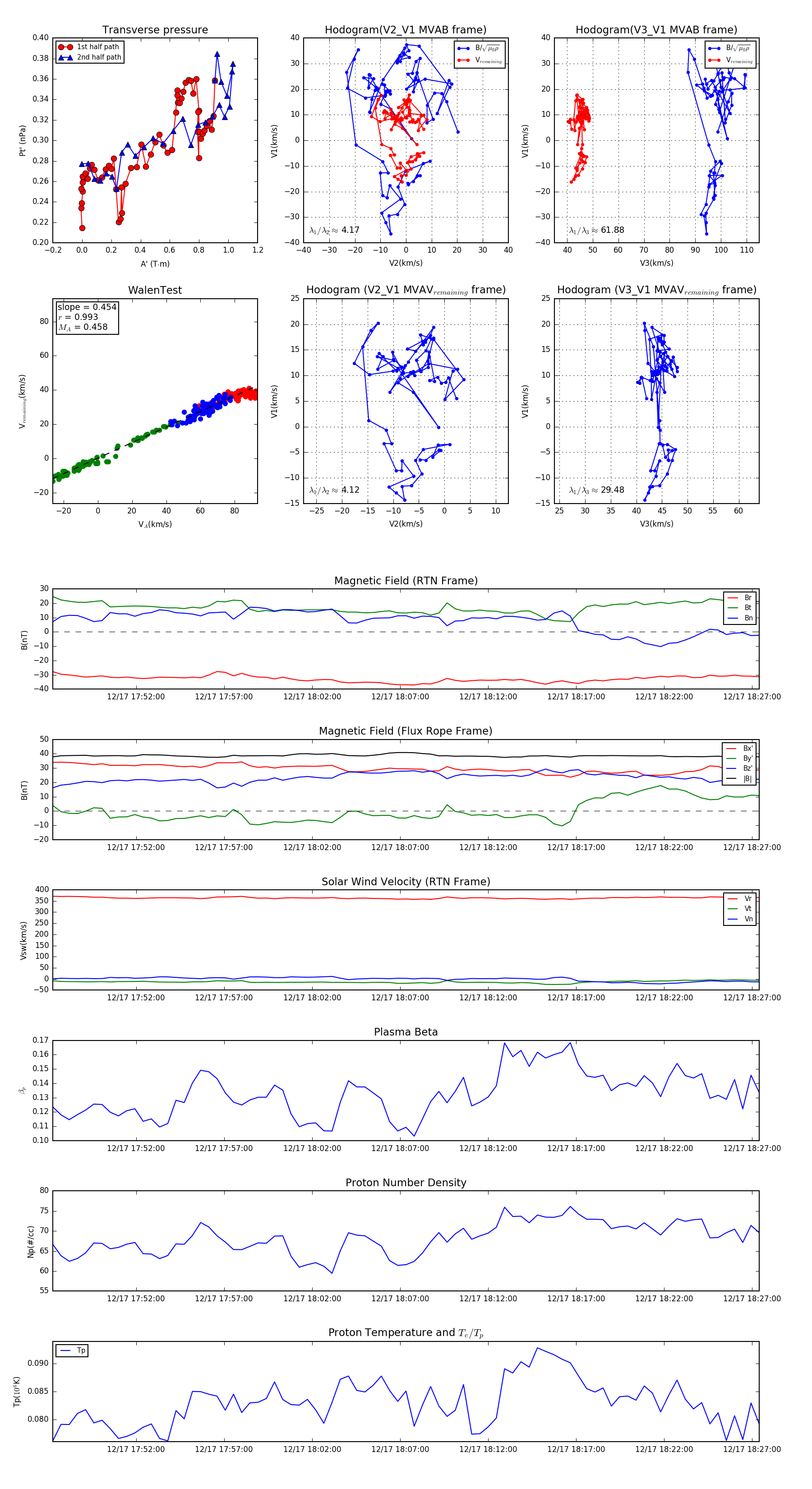
Flux Rope in 2024

Flux Rope Event 2024-12-17 17:47:16 ~ 2024-12-17 18:27:24 (2409 seconds)


plot