HOME   LIST
‹–   –›

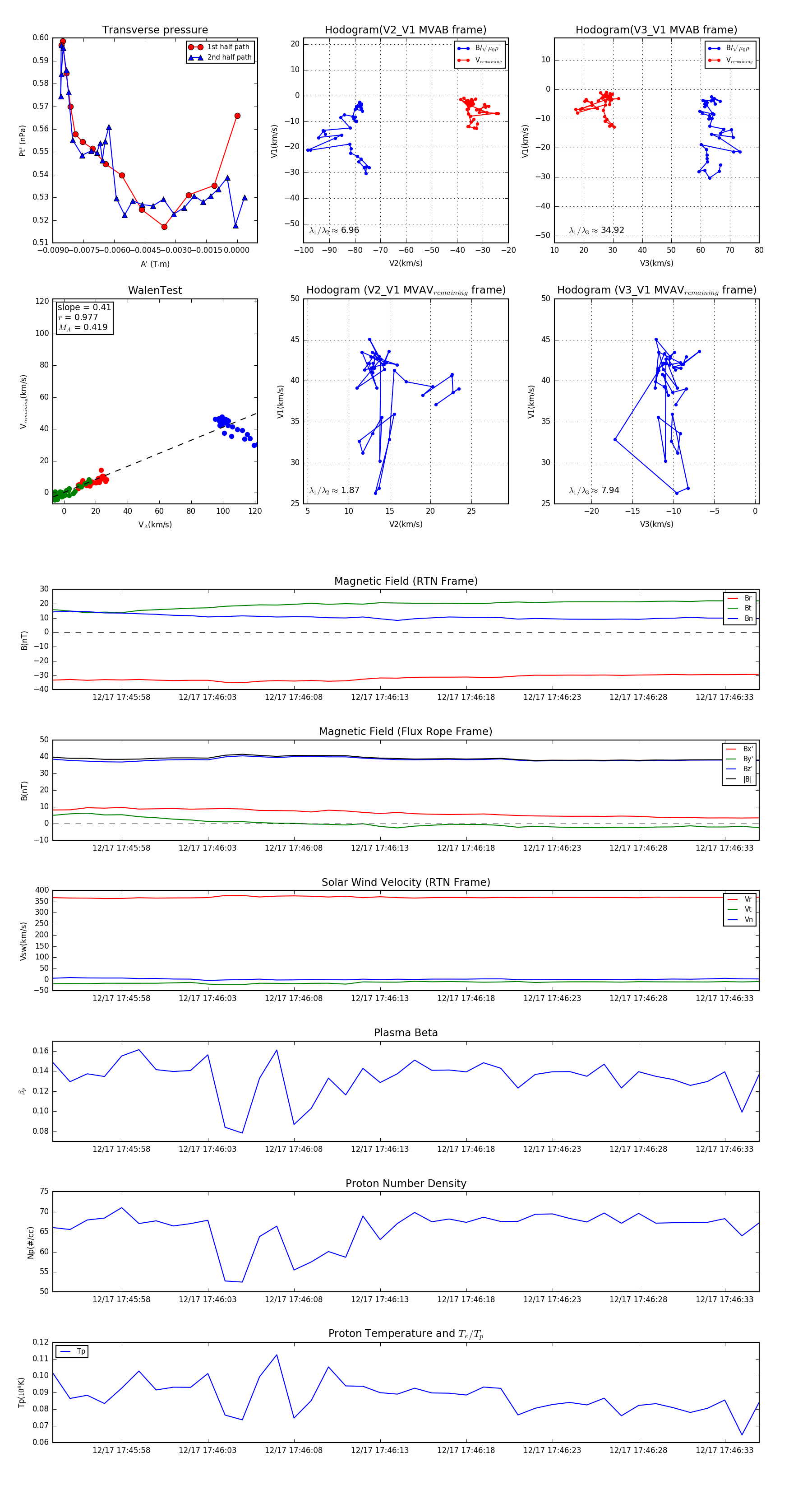
Flux Rope in 2024

Flux Rope Event 2024-12-17 17:45:54 ~ 2024-12-17 17:46:35 (42 seconds)


plot