HOME   LIST
‹–   –›

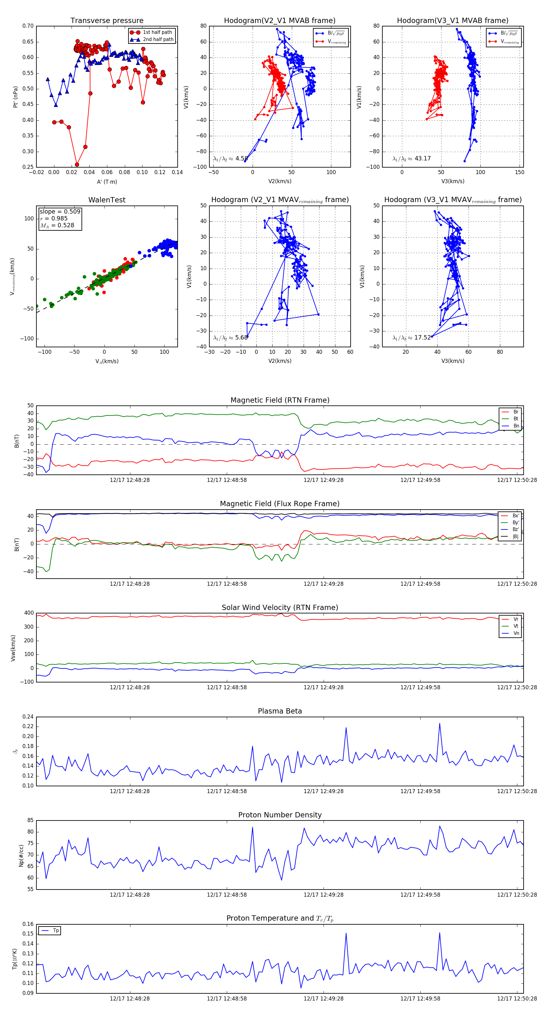
Flux Rope in 2024

Flux Rope Event 2024-12-17 12:47:59 ~ 2024-12-17 12:50:30 (152 seconds)


plot