HOME   LIST
‹–   –›

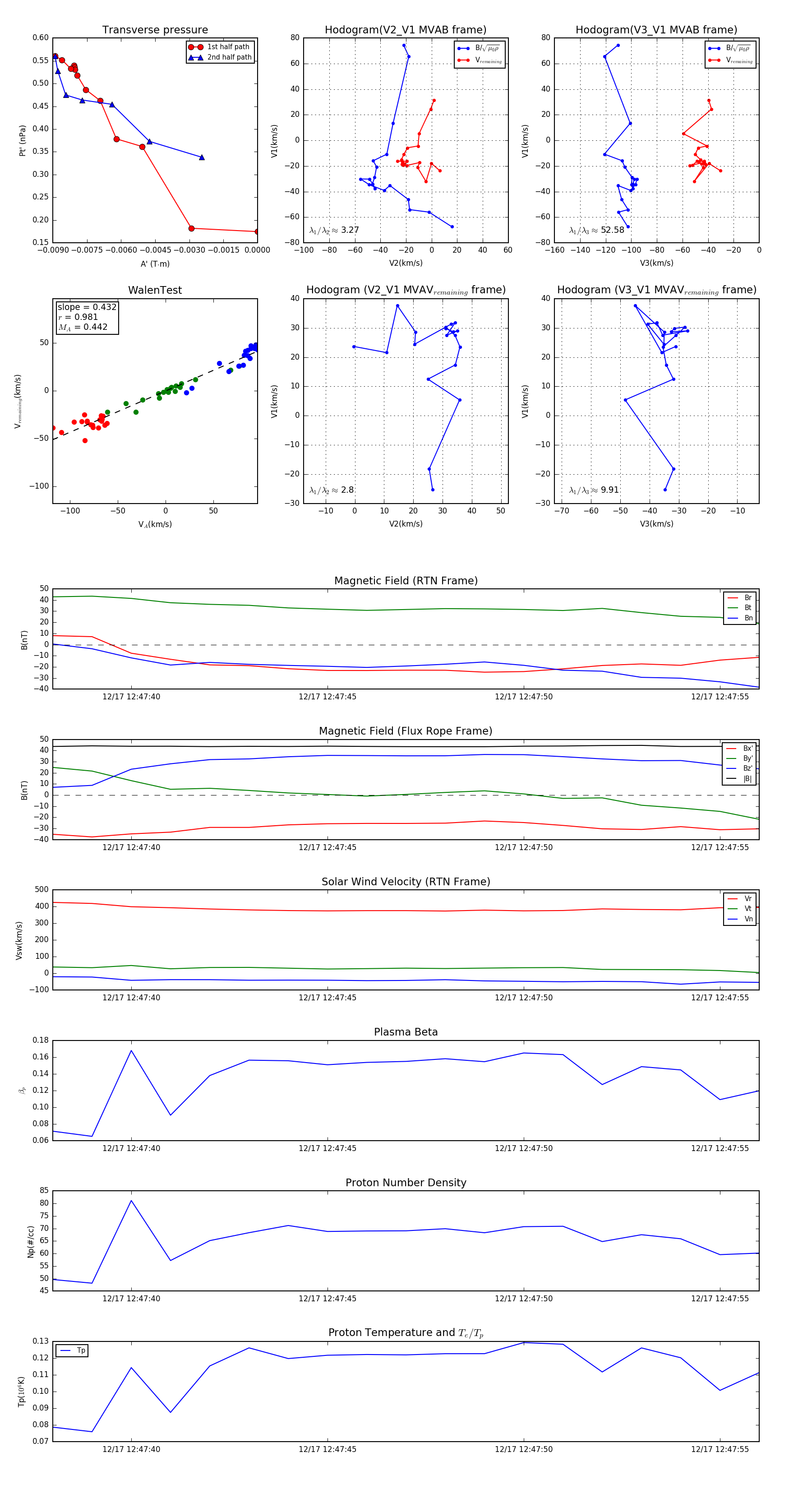
Flux Rope in 2024

Flux Rope Event 2024-12-17 12:47:38 ~ 2024-12-17 12:47:56 (19 seconds)


plot