HOME   LIST
‹–   –›

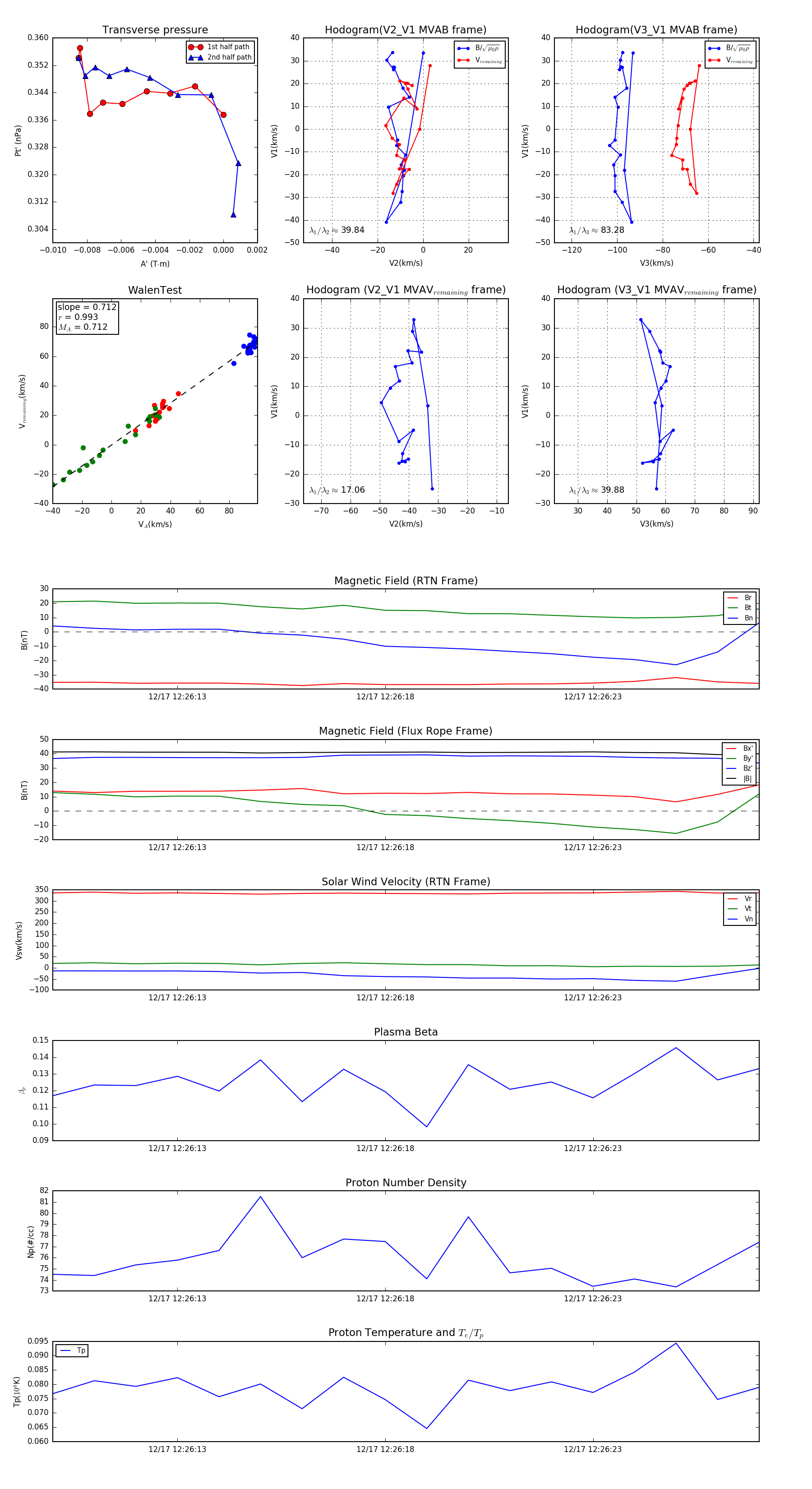
Flux Rope in 2024

Flux Rope Event 2024-12-17 12:26:10 ~ 2024-12-17 12:26:27 (18 seconds)


plot