HOME   LIST
‹–   –›

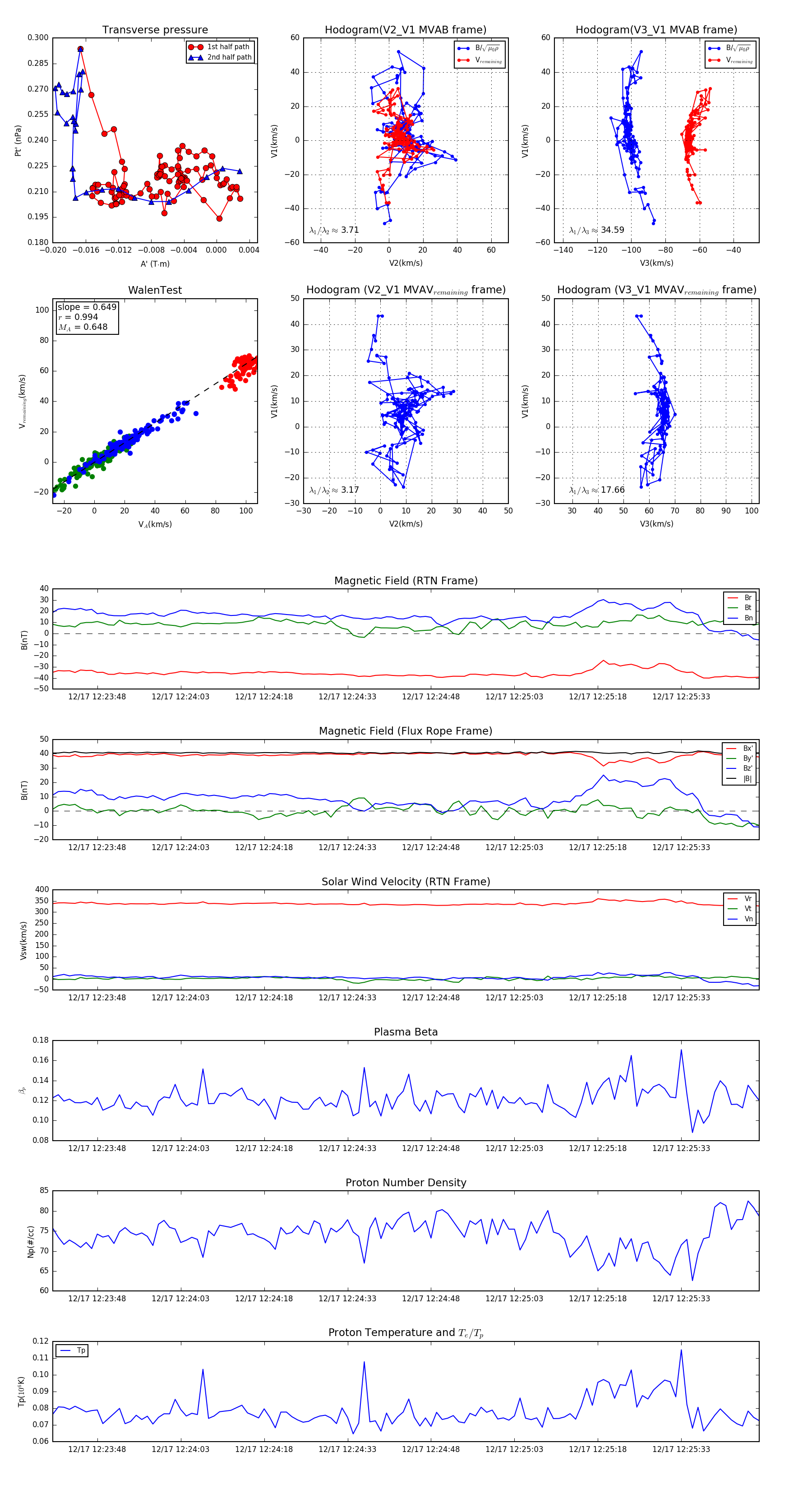
Flux Rope in 2024

Flux Rope Event 2024-12-17 12:23:40 ~ 2024-12-17 12:25:47 (128 seconds)


plot