HOME   LIST
‹–   –›

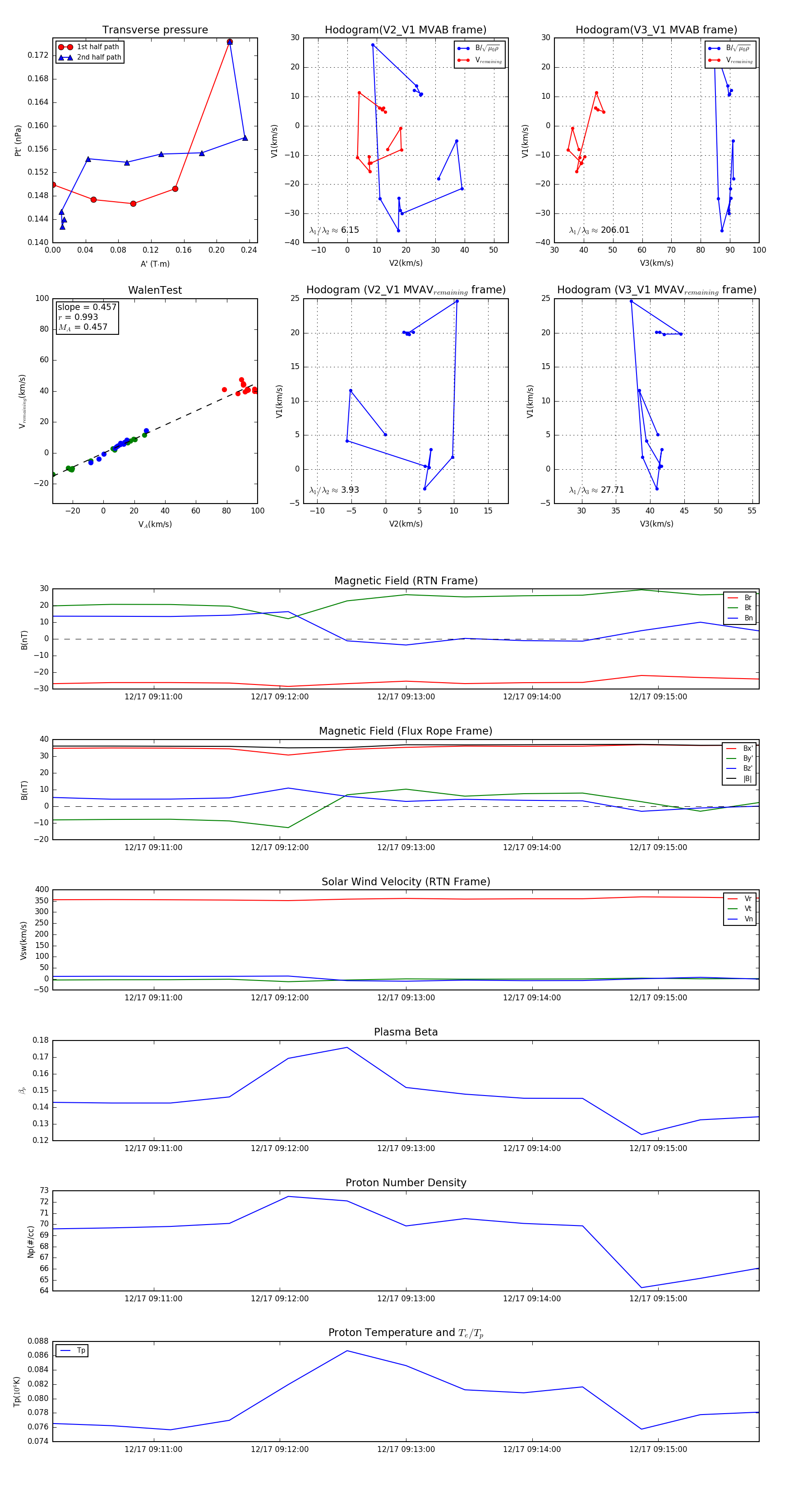
Flux Rope in 2024

Flux Rope Event 2024-12-17 09:10:12 ~ 2024-12-17 09:15:48 (337 seconds)


plot