HOME   LIST
‹–   –›

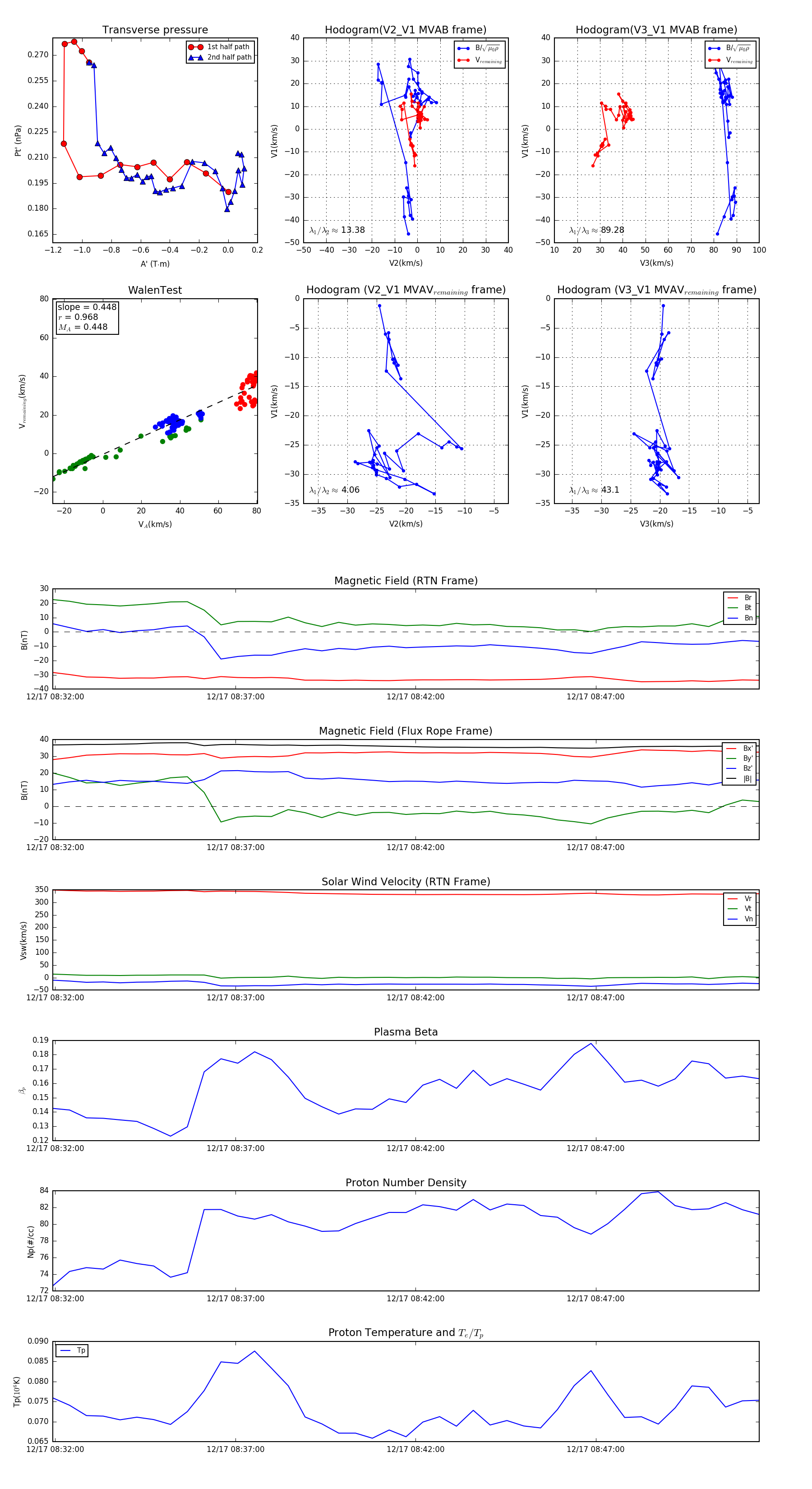
Flux Rope in 2024

Flux Rope Event 2024-12-17 08:31:56 ~ 2024-12-17 08:51:32 (1177 seconds)


plot