HOME   LIST
‹–   –›

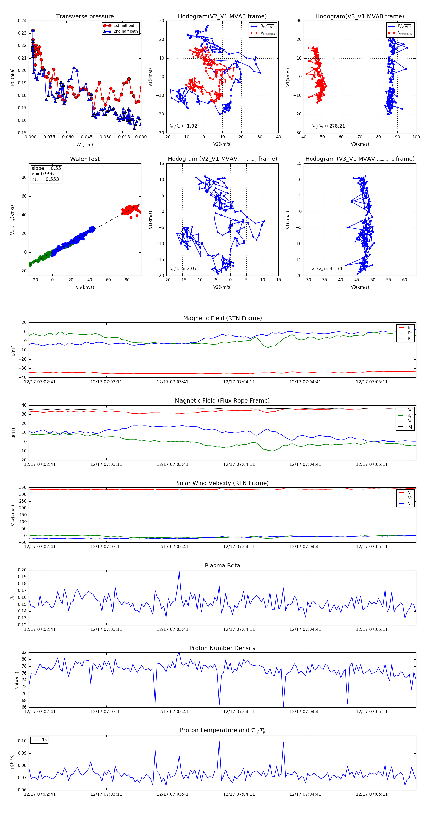
Flux Rope in 2024

Flux Rope Event 2024-12-17 07:02:36 ~ 2024-12-17 07:05:31 (176 seconds)


plot