HOME   LIST
‹–   –›

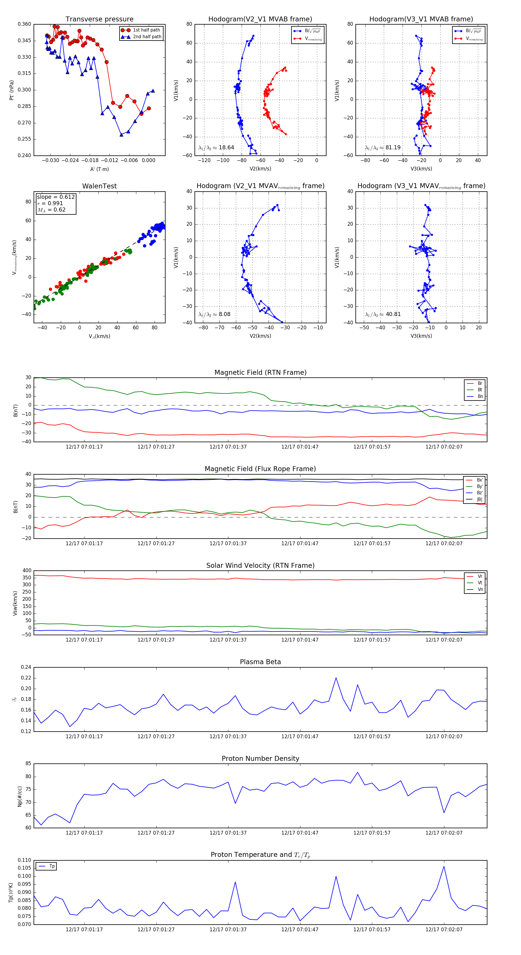
Flux Rope in 2024

Flux Rope Event 2024-12-17 07:01:10 ~ 2024-12-17 07:02:13 (64 seconds)


plot