HOME   LIST
‹–   –›

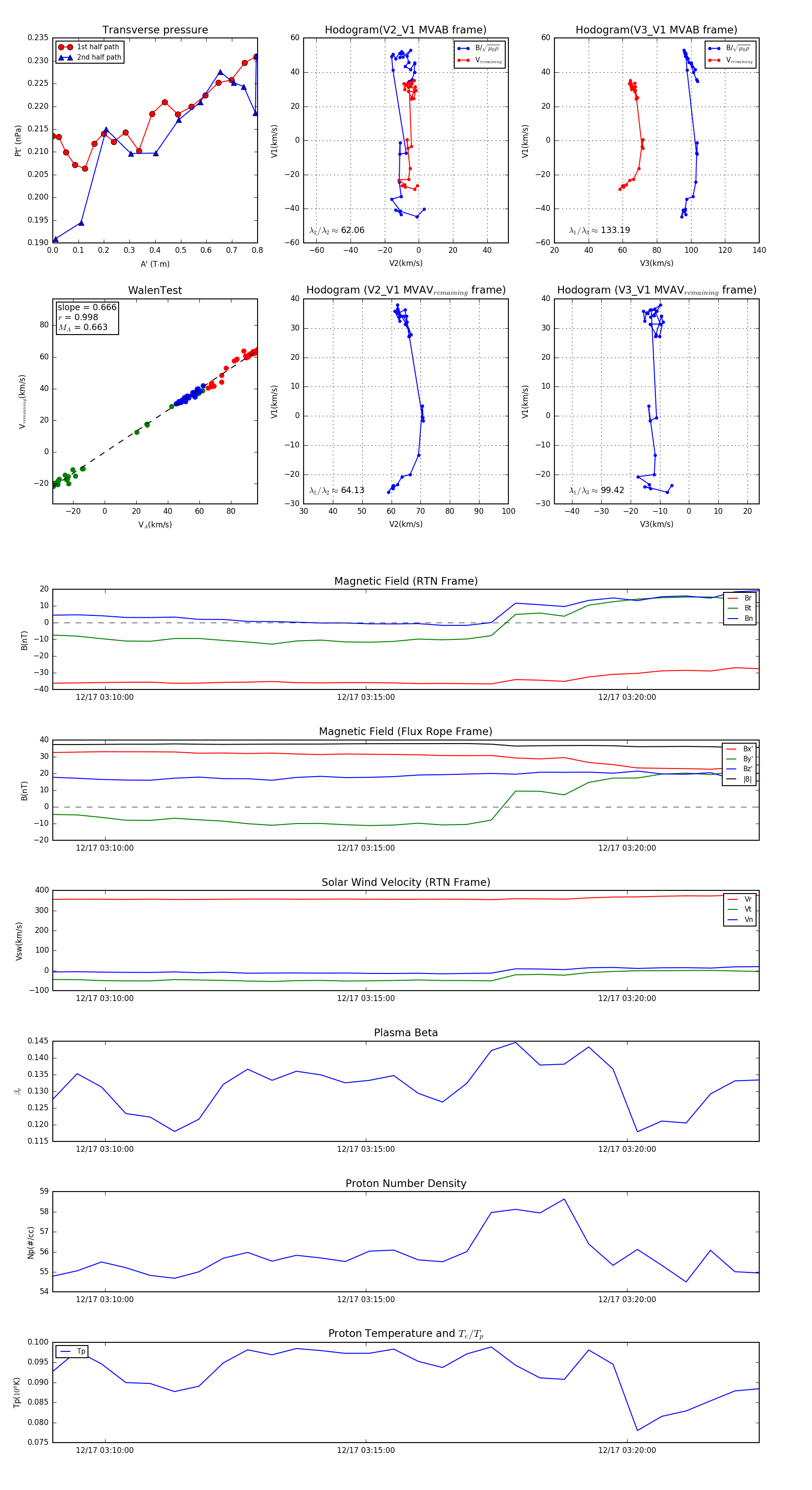
Flux Rope in 2024

Flux Rope Event 2024-12-17 03:09:00 ~ 2024-12-17 03:22:32 (813 seconds)


plot