HOME   LIST
‹–   –›

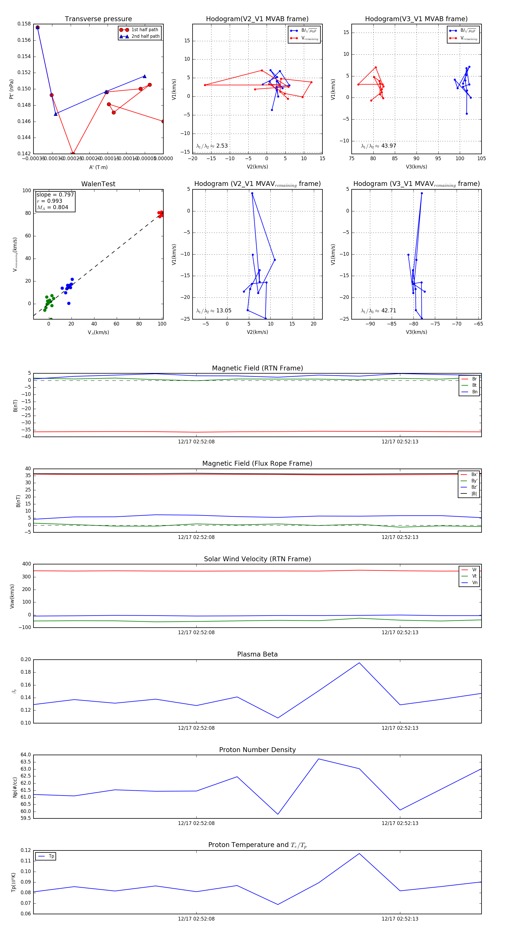
Flux Rope in 2024

Flux Rope Event 2024-12-17 02:52:04 ~ 2024-12-17 02:52:15 (12 seconds)


plot