HOME   LIST
‹–   –›

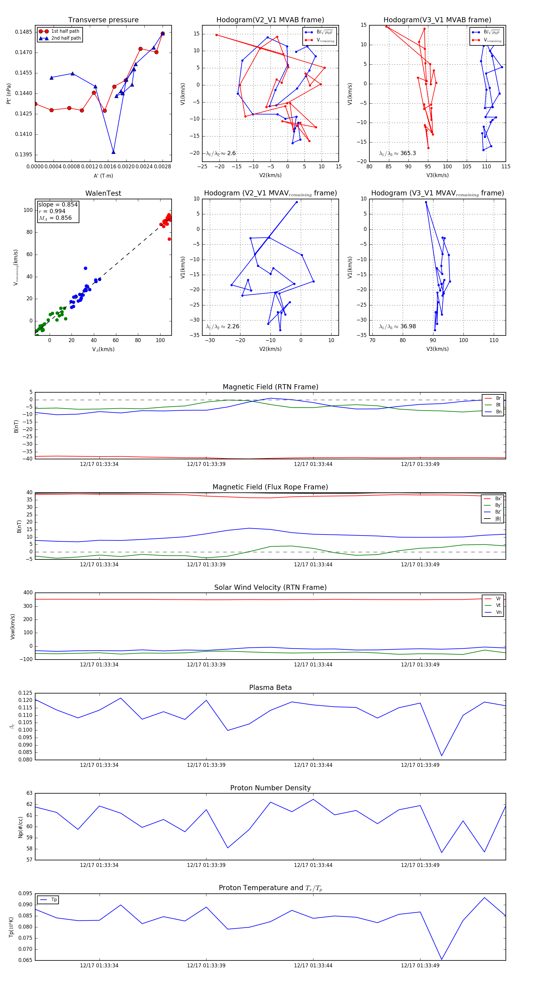
Flux Rope in 2024

Flux Rope Event 2024-12-17 01:33:31 ~ 2024-12-17 01:33:53 (23 seconds)


plot