HOME   LIST
‹–   –›

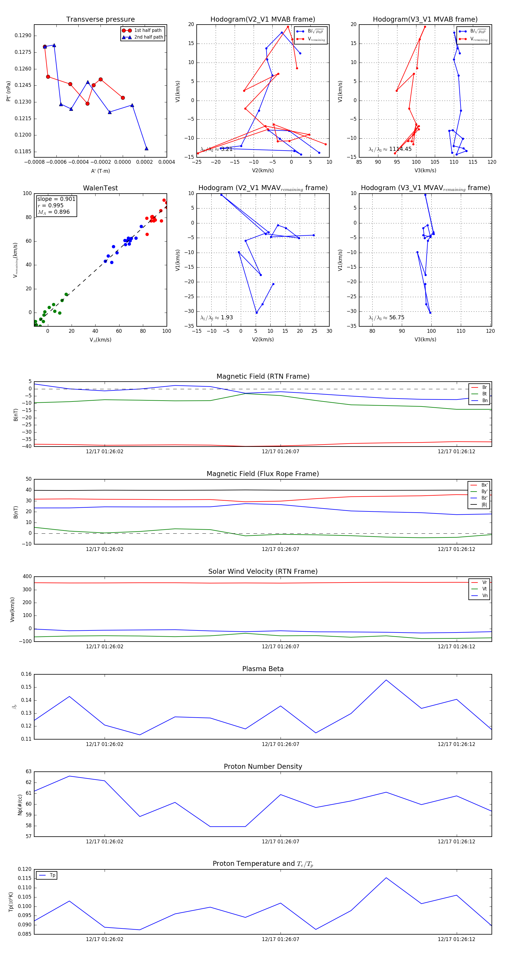
Flux Rope in 2024

Flux Rope Event 2024-12-17 01:26:00 ~ 2024-12-17 01:26:13 (14 seconds)


plot