HOME   LIST
‹–   –›

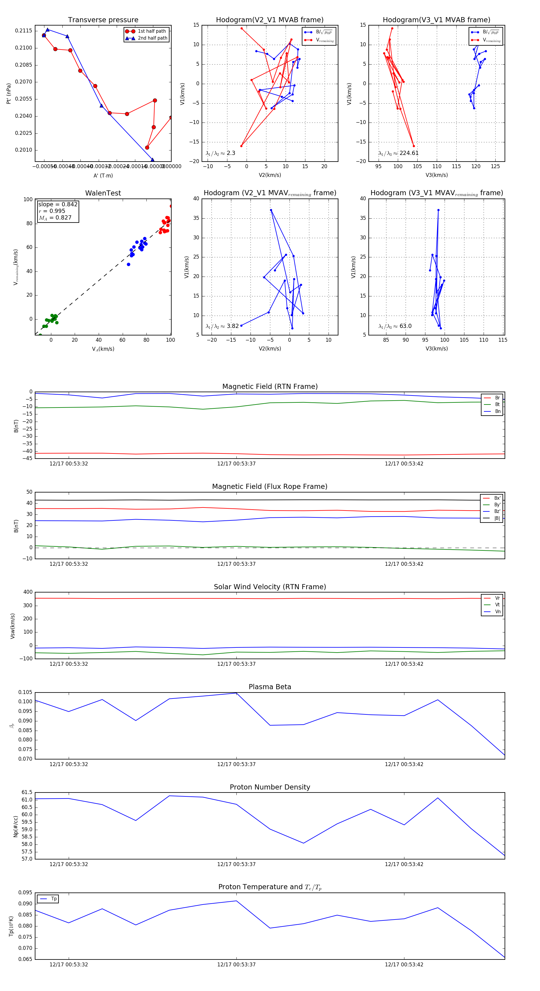
Flux Rope in 2024

Flux Rope Event 2024-12-17 00:53:31 ~ 2024-12-17 00:53:45 (15 seconds)


plot