HOME   LIST
‹–   –›

Flux Rope in 2024

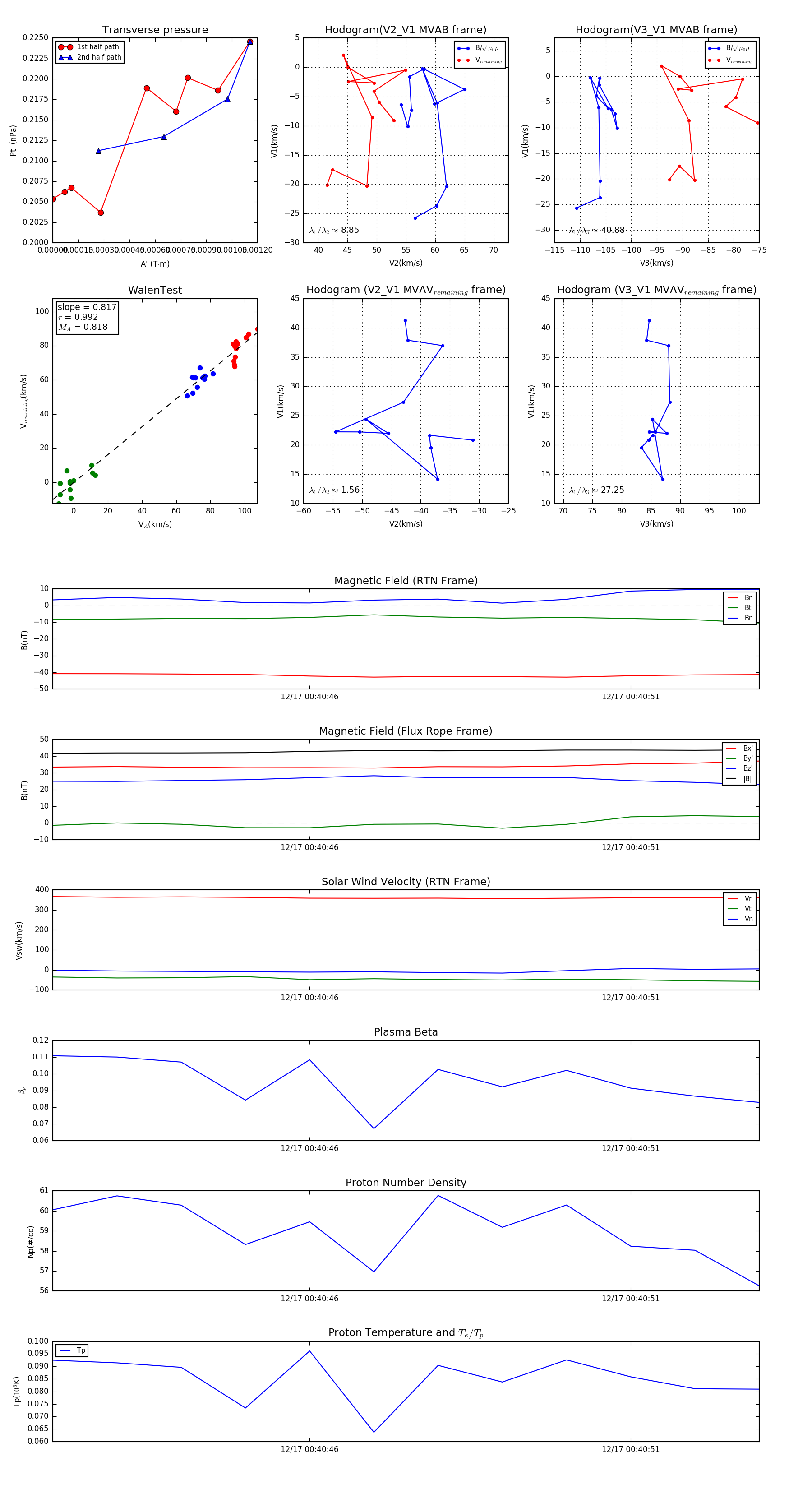
Flux Rope Event 2024-12-17 00:40:42 ~ 2024-12-17 00:40:53 (12 seconds)


plot