HOME   LIST
‹–   –›

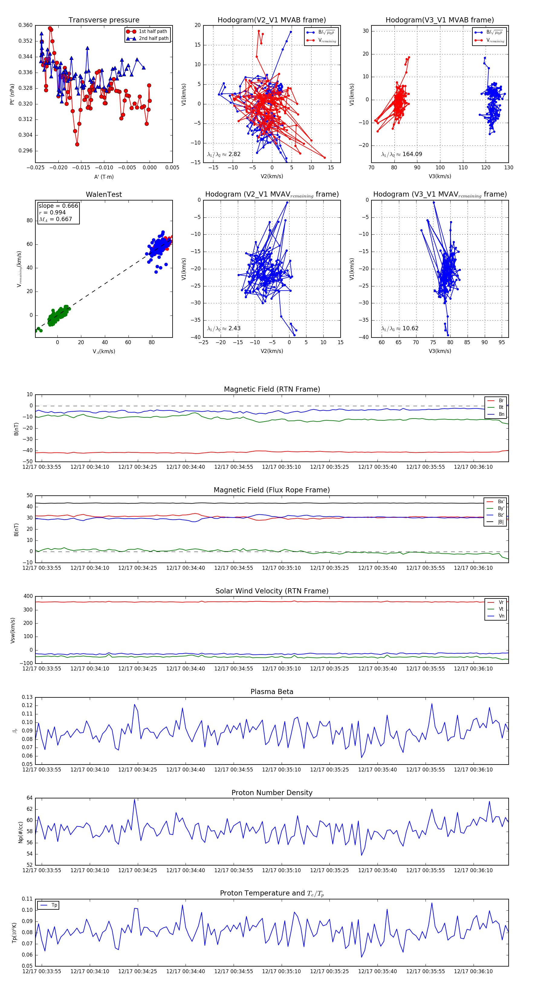
Flux Rope in 2024

Flux Rope Event 2024-12-17 00:33:53 ~ 2024-12-17 00:36:21 (149 seconds)


plot