HOME   LIST
‹–   –›

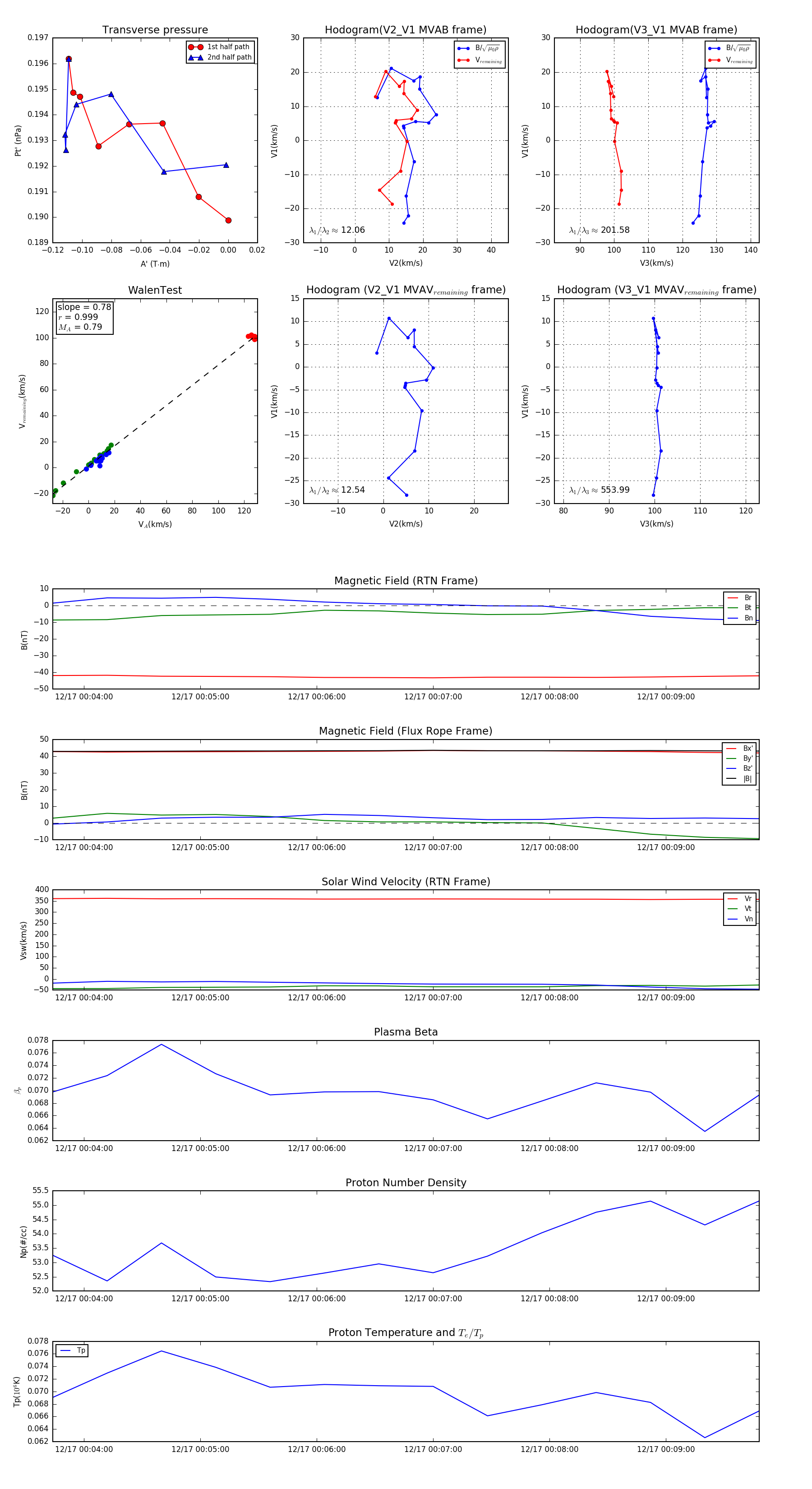
Flux Rope in 2024

Flux Rope Event 2024-12-17 00:03:44 ~ 2024-12-17 00:09:48 (365 seconds)


plot