HOME   LIST
‹–   –›

Flux Rope in 2024

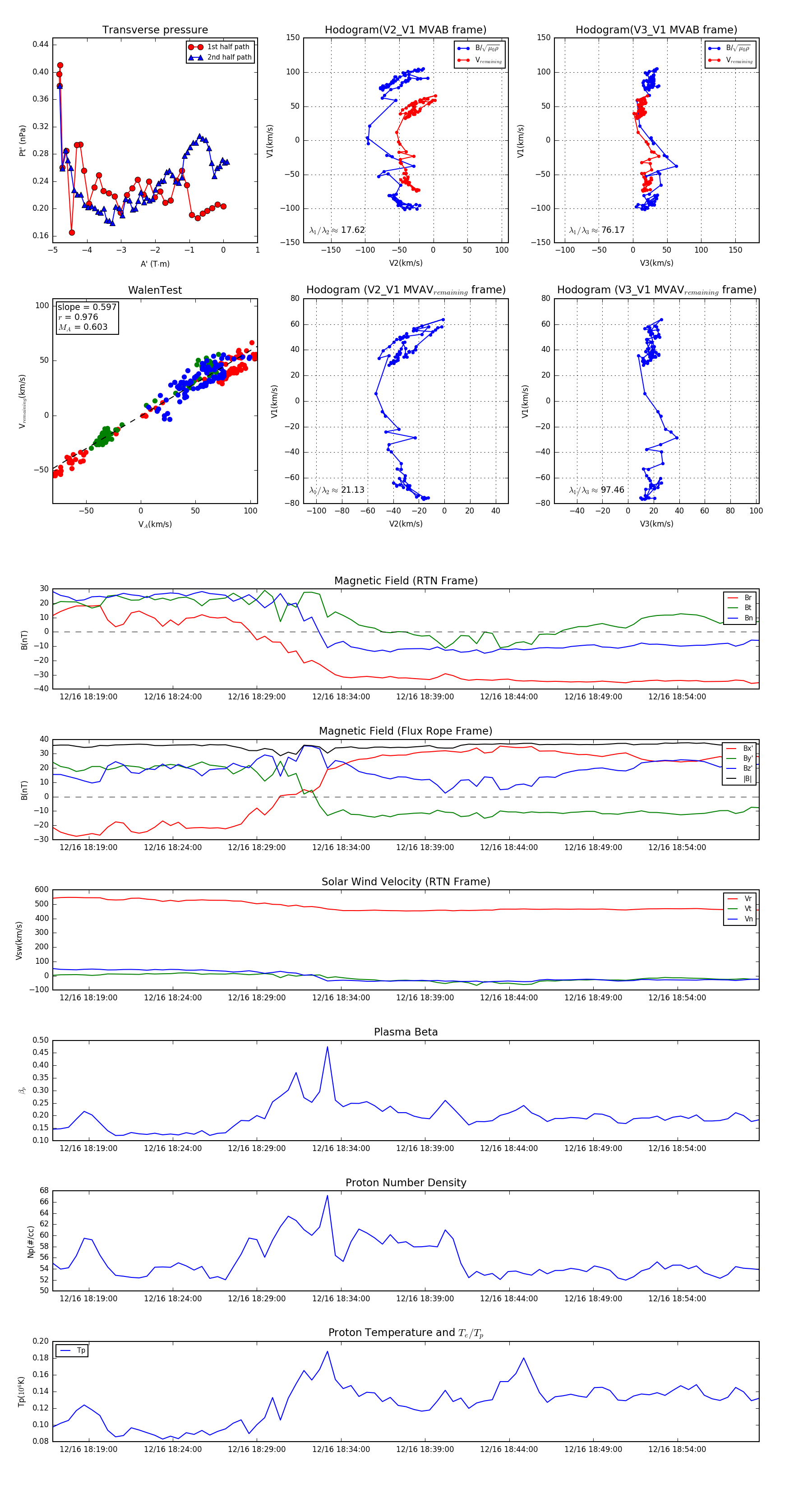
Flux Rope Event 2024-12-16 18:16:52 ~ 2024-12-16 18:58:52 (2521 seconds)


plot