HOME   LIST
‹–   –›

Flux Rope in 2024

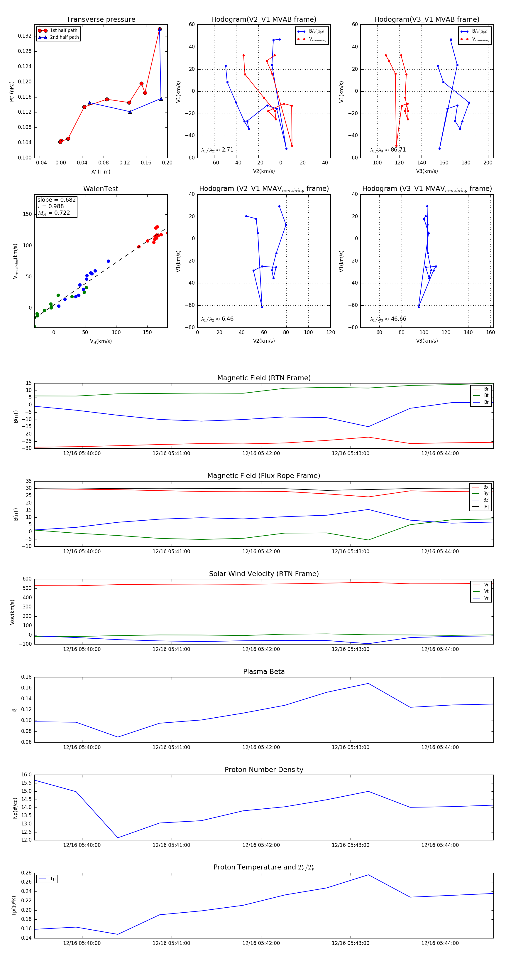
Flux Rope Event 2024-12-16 05:39:28 ~ 2024-12-16 05:44:36 (309 seconds)


plot