HOME   LIST
‹–   –›

Flux Rope in 2024

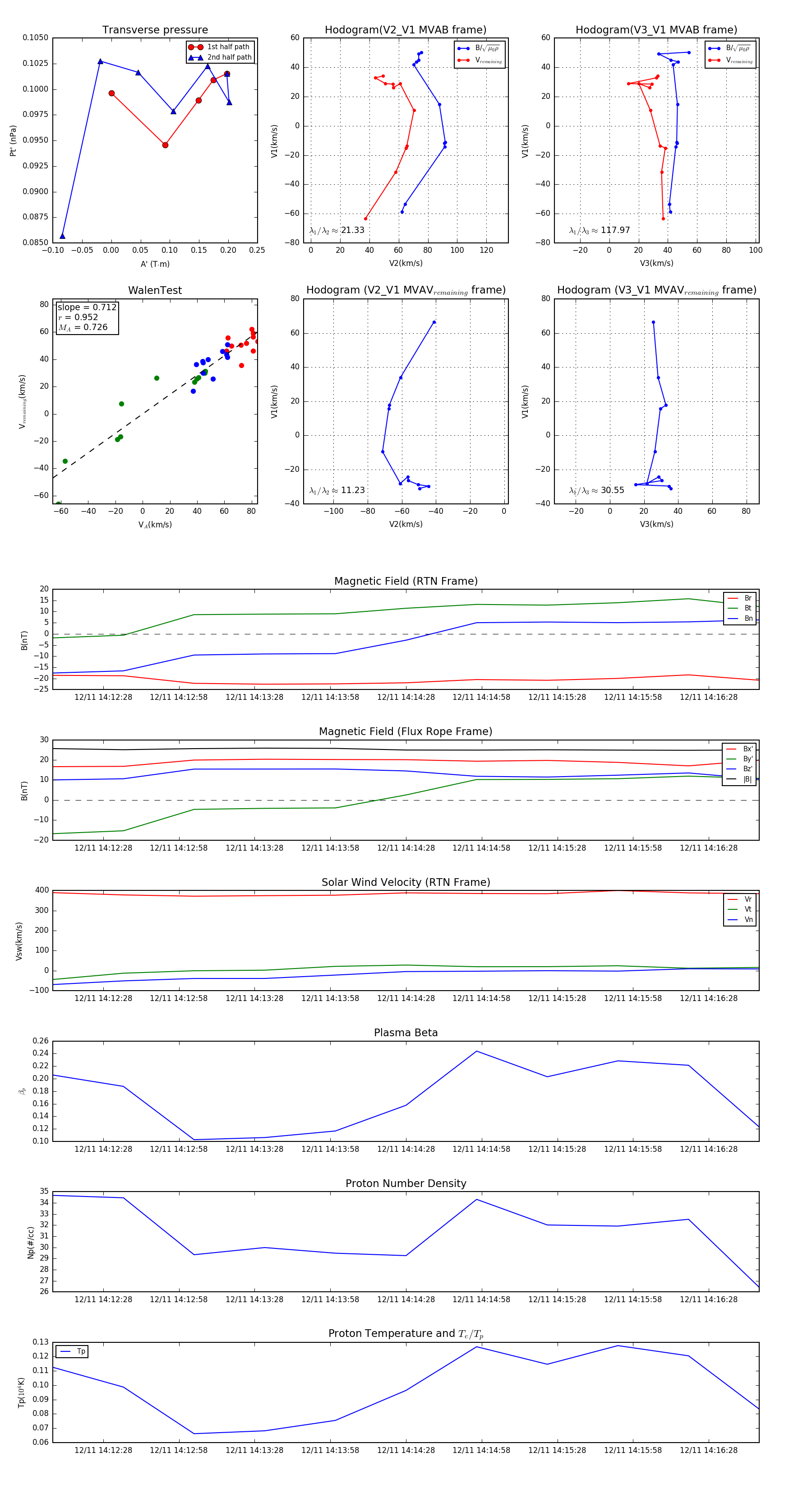
Flux Rope Event 2024-12-11 14:12:08 ~ 2024-12-11 14:16:48 (281 seconds)


plot