HOME   LIST
‹–   –›

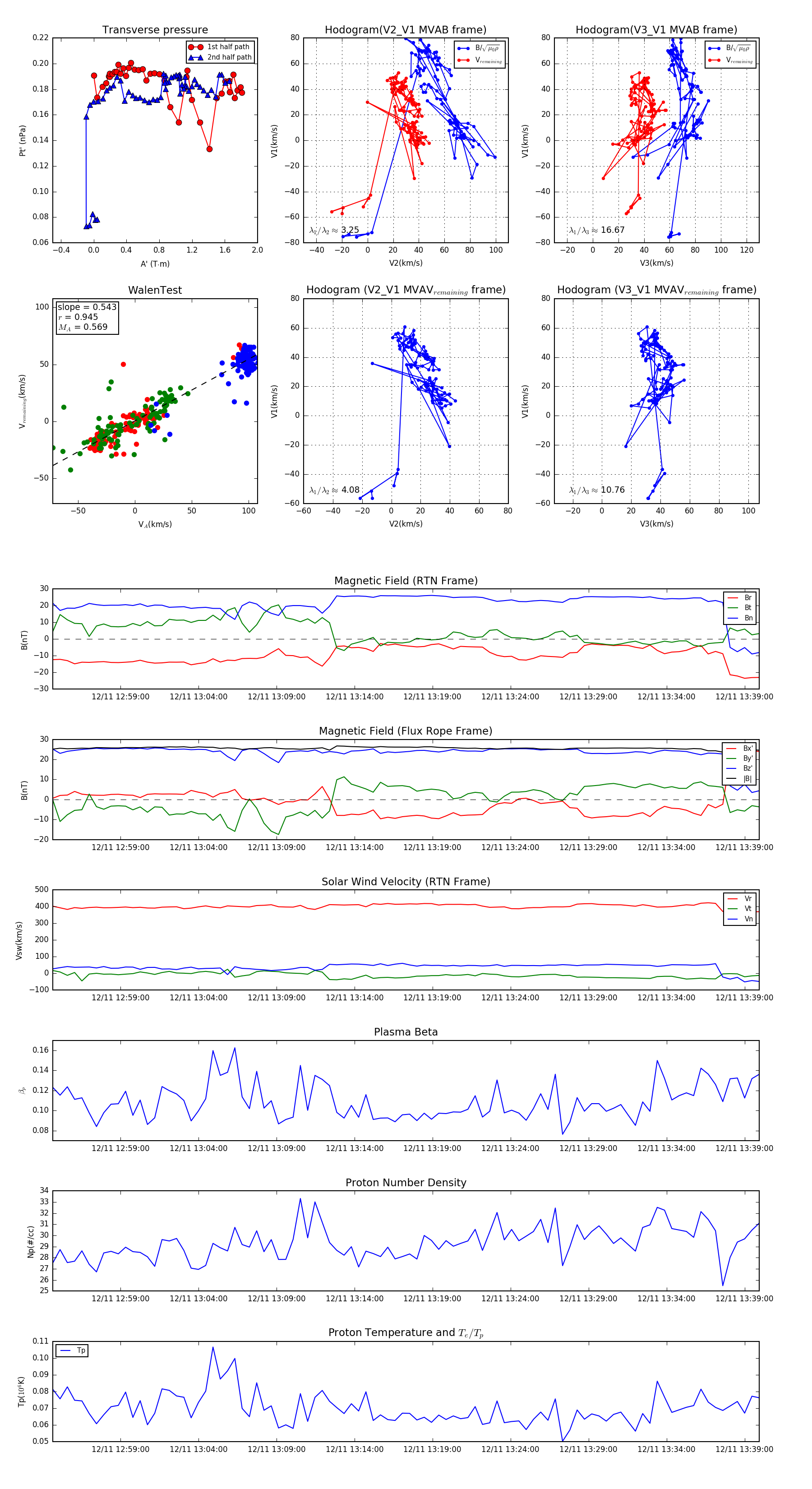
Flux Rope in 2024

Flux Rope Event 2024-12-11 12:54:40 ~ 2024-12-11 13:39:56 (2717 seconds)


plot