HOME   LIST
‹–   –›

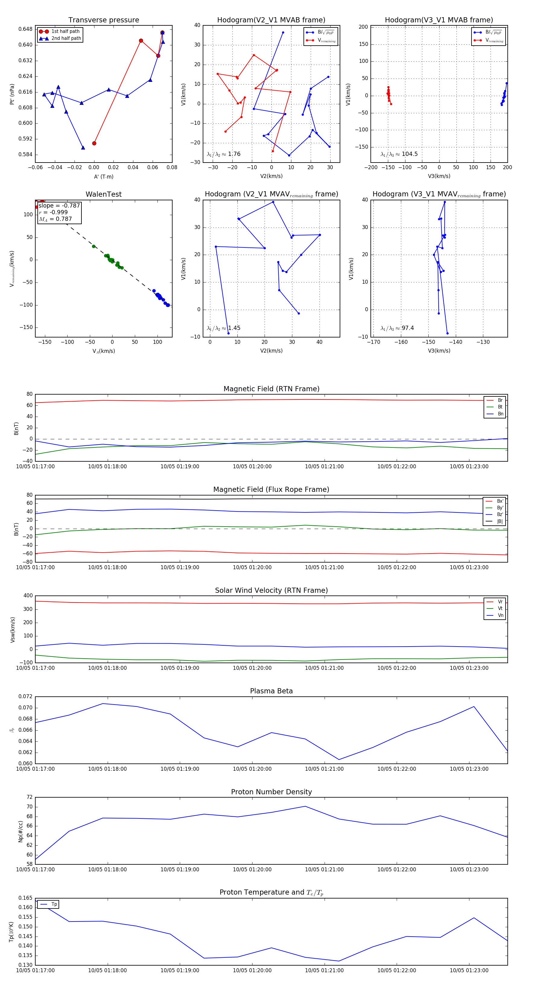
Flux Rope in 2024

Flux Rope Event 2024-10-05 01:17:00 ~ 2024-10-05 01:23:32 (393 seconds)


plot