HOME   LIST
‹–   –›

Flux Rope in 2024

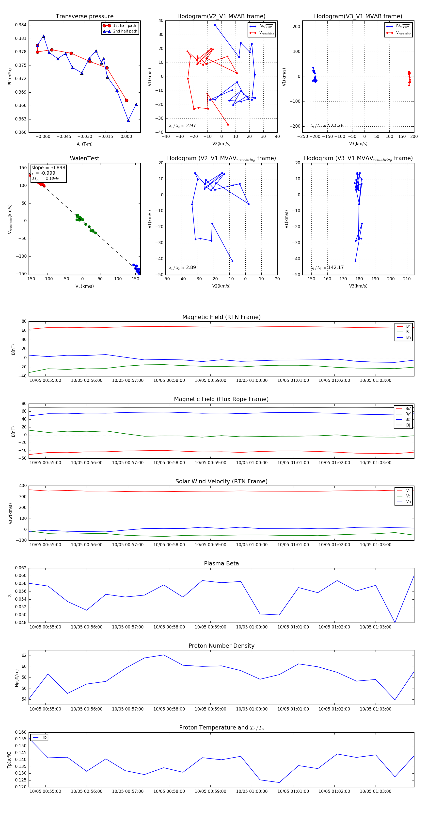
Flux Rope Event 2024-10-05 00:54:36 ~ 2024-10-05 01:03:56 (561 seconds)


plot