HOME   LIST
‹–   –›

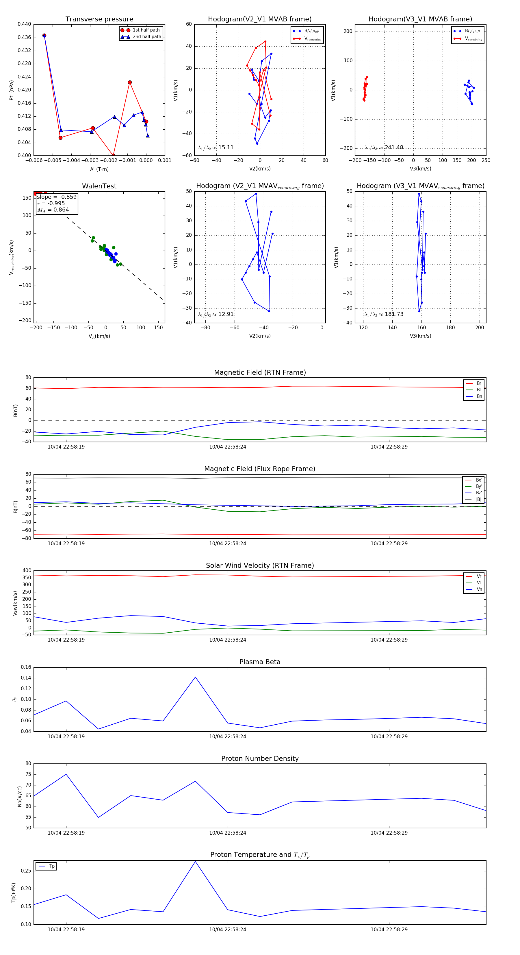
Flux Rope in 2024

Flux Rope Event 2024-10-04 22:58:18 ~ 2024-10-04 22:58:32 (15 seconds)


plot