HOME   LIST
‹–   –›

Flux Rope in 2024

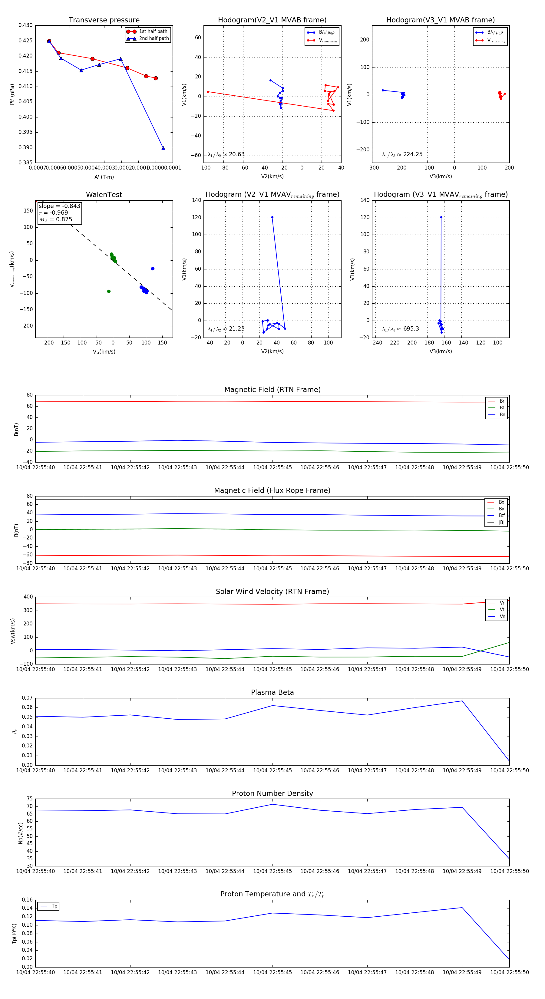
Flux Rope Event 2024-10-04 22:55:40 ~ 2024-10-04 22:55:50 (11 seconds)


plot