HOME   LIST
‹–   –›

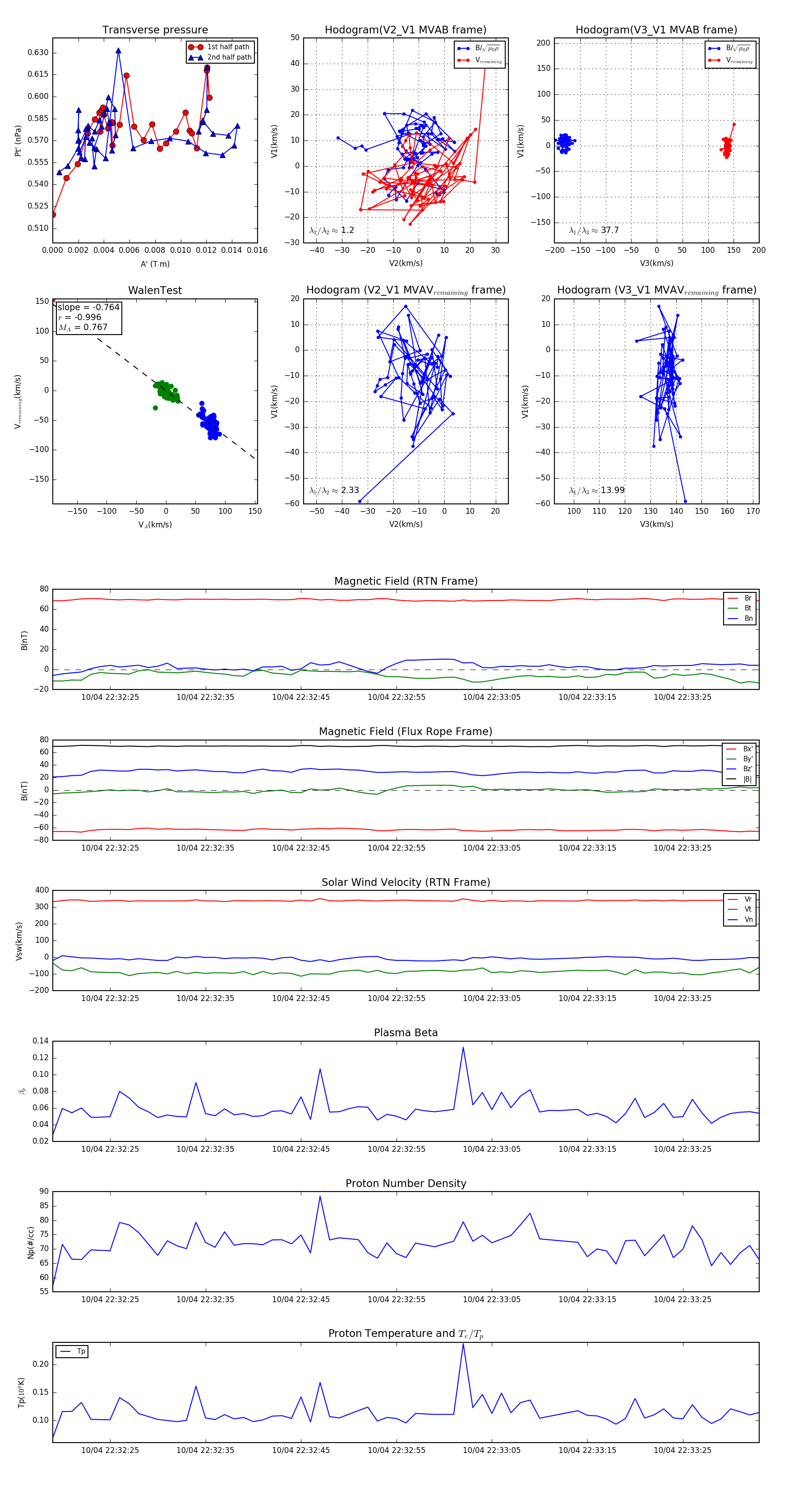
Flux Rope in 2024

Flux Rope Event 2024-10-04 22:32:19 ~ 2024-10-04 22:33:33 (75 seconds)


plot