HOME   LIST
‹–   –›

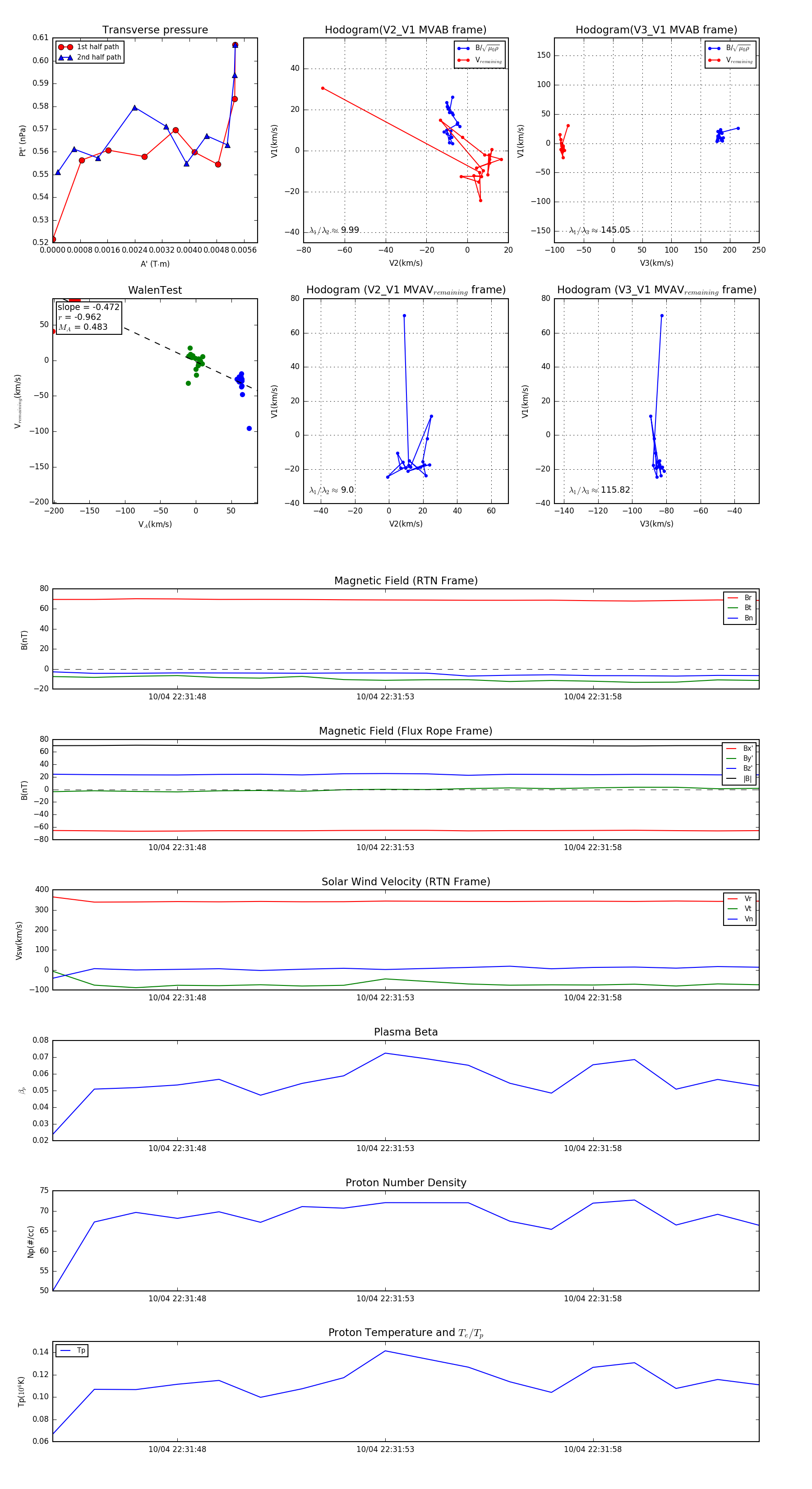
Flux Rope in 2024

Flux Rope Event 2024-10-04 22:31:45 ~ 2024-10-04 22:32:02 (18 seconds)


plot