HOME   LIST
‹–   –›

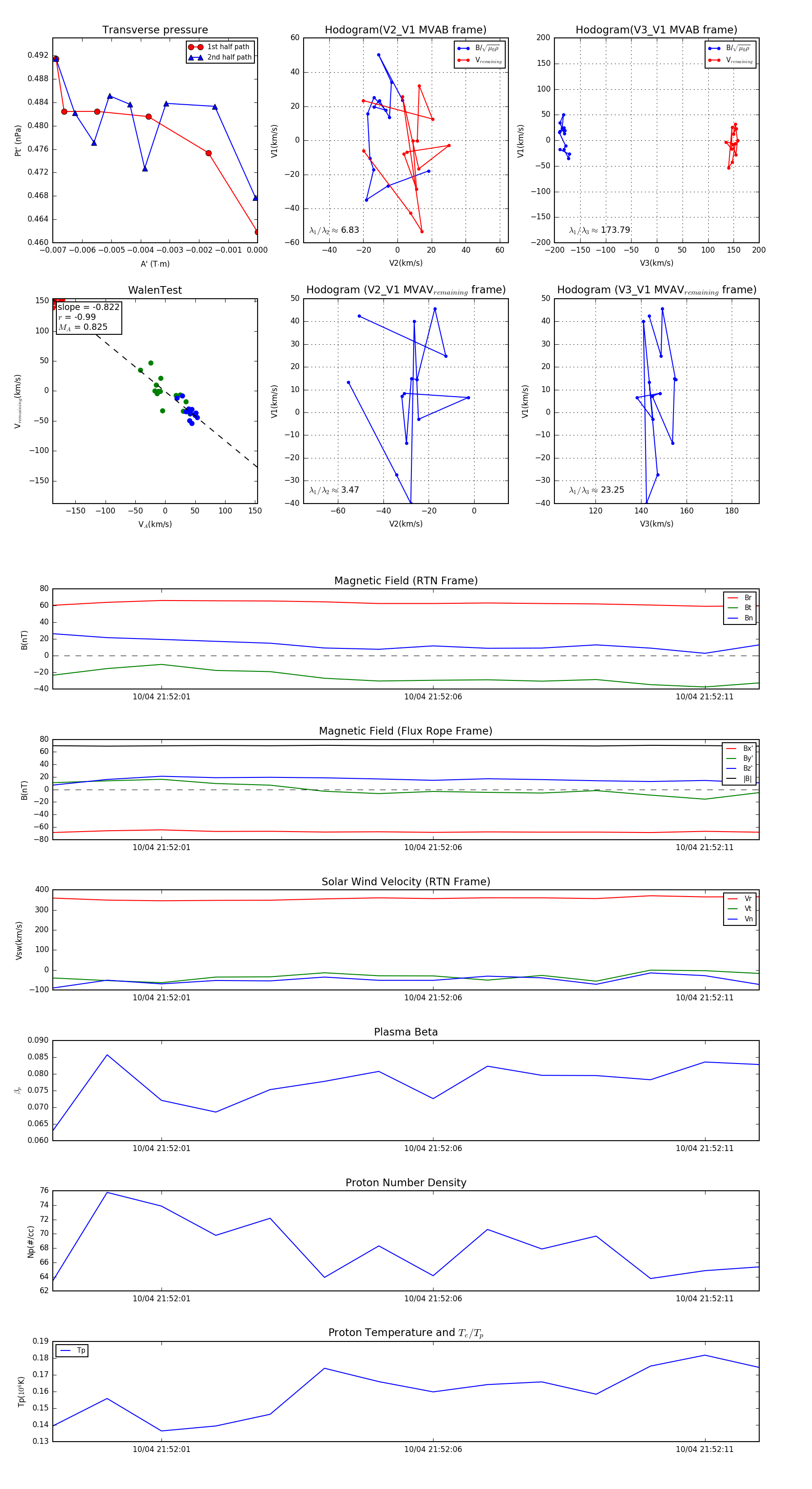
Flux Rope in 2024

Flux Rope Event 2024-10-04 21:51:59 ~ 2024-10-04 21:52:12 (14 seconds)


plot